Zbliżeniowy włącznik czasowy

Zbliżeniowy włącznik czasowy
Pobierz PDF Download icon
Popularne bariery podczerwieni reagują przy przecięciu wiązki światła pomiędzy nadajnikiem a odbiornikiem. Jednak w pewnym sytuacjach, montaż dwóch modułów naprzeciw siebie jest utrudnione lub wręcz niemożliwy. Przedstawione urządzenie eliminuje ten problem. Przyda się szczególnie w miejscach, w których załączenie oświetlenia lub wentylacji jest potrzebne na niedługi czas.

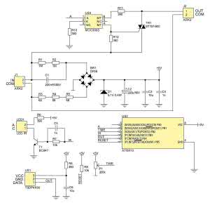
Rysunek 1. Schemat ideowy zbliżeniowego włącznika czasowego

Układ włącznika jest przystosowany do zasilania napięciem 230 VAC. Działa na zasadzie wykrycia wiązki podczerwieni odbitej od obiektu. Schemat urządzenia jest przedstawiony na rysunku 1. Za funkcjonalność włącznika jest odpowiedzialny mikrokontroler ATtiny13. Okresowo, co 10 ms, generuje 30 impulsów załączających diodę IR. Impulsy te mają częstotliwość ok. 36 kHz i wypełnienie 2%, dzięki czemu zużycie energii jest niewielkie.

Kondensator C5 poprawia szybkość zmian napięcia na diodzie, w szczególności przy wychodzeniu tranzystora T1 ze stanu nasycenia. Jeżeli część wyemitowanego światła odbije się od znajdującego się niedaleko obiektu, scalony odbiornik TSOP4836 poinformuje o tym zerując swoje wyjście.

W tym momencie następuje odczytanie położenia suwaka potencjometru (poprzez sprawdzenie zawartości rejestrów przetwornika A/C) i załączenie diody w optotriaku. Czas załączenia jest regulowany z krokiem jednej sekundy, w zakresie 10...1033 s, czyli do ok. 17 minut.

Rolą tego ostatniego nie jest tutaj separacja galwaniczna, ponieważ cały układ i tak jest zasilany beztransformatorowo z sieci, lecz poprawne załączenie elementu wykonawczego. Tym elementem wykonawczym jest triak BT137, choć można zastosować inny. Jako optotriak wybrano MOC3063, ponieważ wymaga on najmniejszego (z całej rodziny) prądu diody świecącej, wynoszącego 5 mA.

Testy wykazały, że MOC3062 (wymagający 10 mA) również działa poprawnie. Zasilacz beztransformatorowy został zaprojektowano tak, aby dostarczał napięcie ok. 5 V niezbędne do poprawnego działania mikrokontrolera. Rezystory R1 i R2 rozładowują kondensator C1 po wyłączeniu zasilania, zaś R3...R5 ograniczają udar prądowy w momencie włączenia zasilania.

Połączenie ich szeregowo zwiększa wytrzymałość napięciową. Dodatkowo, w razie przebicia kondensatora C1, któryś z rezystorów R3...R5 zadziała jak bezpiecznik i przerwie obwód. Wyprostowane mostkiem Graetza napięcie jest stabilizowane przez spolaryzowaną zaporowo diodę Zenera.

Rysunek 2. Wzór montażowy zbliżeniowego włącznika czasowego

Układ włącznika czasowego został zmontowany na jednostronnej płytce drukowanej o wymiarach 38 mm×45 mm, której schemat montażowy pokazano na rysunku 2. Wymiary płytki pozwalają na zamontowanie jej w puszce elektrycznej o średnicy 60 mm.

Montaż należy rozpocząć od przylutowania elementów w obudowach SMD. Następnie lutuje się wszystkie elementy przewlekane, poczynając od dwóch zworek z drutu. Pod układy scalone warto zastosować podstawki, ułatwi to ich wymianę w razie ewentualnej awarii. Bity zabezpieczające w mikrokontrolerze ATtiny13 należy pozostawić fabryczne, za wyjątkiem bitu CKDIV8, który należy wyłączyć.

Dioda emitująca światło podczerwone oraz odbiornik powinny być wystawione na zewnątrz oraz odizolowane w sposób uniemożliwiający porażenie. Warto nadmienić, iż taka duża wartość rezystora R6, ograniczającego prąd diody, została podyktowana ograniczeniem bezpośredniego wpływu diody na odbiornik.

Przy tych wartościach elementów, zadziałanie następuje przy dystansie ok. 15 cm od przeszkody. Diodę warto zatopić w czarnej rurce termokurczliwej, aby ograniczyć emisję światła na boki, co mogłoby doprowadzić do fałszywych załączeń.

Zastosowany w prototypie triak pozwala na załączanie obciążeń pobierających prąd nie większy niż 8 A, lecz powyżej ok. 0,5 A jest wskazane zamontowanie dodatkowego radiatora. Ponadto, dla prądów przekraczających 3 A, jest wskazane pogrubienie ścieżek. Ze względu na specyfikę działania triaka, należy tak dobrać sterowane obciążenie, aby pobierany prąd nie był mniejszy od ok. 30 mA.

Ponieważ wszystkie elementy na płytce drukowanej mają połączenie galwaniczne z siecią elektryczną, należy bezwzględnie przestrzegać zasad bezpieczeństwa podczas uruchamiania i eksploatacji urządzenia.

Michał Kurzela, EP

Artykuł ukazał się w
Elektronika Praktyczna
sierpień 2015
DO POBRANIA
Pobierz PDF Download icon
Materiały dodatkowe
Elektronika Praktyczna Plus lipiec - grudzień 2012

Elektronika Praktyczna Plus

Monograficzne wydania specjalne

Elektronik listopad 2025

Elektronik

Magazyn elektroniki profesjonalnej

Raspberry Pi 2015

Raspberry Pi

Wykorzystaj wszystkie możliwości wyjątkowego minikomputera

Świat Radio listopad - grudzień 2025

Świat Radio

Magazyn krótkofalowców i amatorów CB

Automatyka, Podzespoły, Aplikacje listopad - grudzień 2025

Automatyka, Podzespoły, Aplikacje

Technika i rynek systemów automatyki

Elektronika Praktyczna listopad 2025

Elektronika Praktyczna

Międzynarodowy magazyn elektroników konstruktorów

Elektronika dla Wszystkich grudzień 2025

Elektronika dla Wszystkich

Interesująca elektronika dla pasjonatów