Sterownik wentylatora z czujnikiem wilgotności powietrza

Sterownik wentylatora z czujnikiem wilgotności powietrza
Pobierz PDF Download icon
Czujnik wilgotności nieprzerwanie mierzy poziom wilgotności względnej w pomieszczeniu i steruje pracą wentylatora wyciągu. Dokonuje się to samoczynnie, bez ingerencji użytkownika, gwarantując optymalne warunki wilgotności powietrza i utrzymanie higieny pomieszczenia.

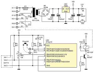
Rysunek 1. Schemat ideowy sterownika wentylatora

Pary wodna powstaje podczas wykonywania takich czynności, jak: kąpiel, gotowanie, pranie, zmywanie itp. Wilgotności względna w pomieszczeniu wzrasta i efektem tego są pogarszające się warunki higieniczne. Aby uniknąć takich problemów należy zadbać o odpowiednią wentylację.

Prezentowany moduł współpracuje ze standardowym wentylatorem łazienkowym, który nie jest wyposażony w układy elektroniczne sterujące jego pracą. Zaletą zastosowania oddzielnego czujnika wilgotności jest możliwość umieszczenia go dokładnie w tym miejscu, gdzie jest wymagana szybka reakcja urządzenia na wzrost wilgotności powietrza.

Często zdarza się, że wentylator z wbudowanym czujnikiem późno reaguje na wzrost wilgotności w pomieszczeniu. Przyczyną tego jest fakt, że takie wentylatory najczęściej montuje się w znacznej odległości od wanny czy kabiny prysznicowej. Może się też zdarzyć, że dotarcie wilgotnego powietrza do wentylatora jest blokowane przez chłodne powietrze znajdujące się w kanale wentylacyjnym.

Rysunek 2. Schemat montażowy sterownika wentylatora

Schemat ideowy sterownika pokazano na rysunku 1. Aby zapewnić pełną separację galwaniczną od sieci elektrycznej w urządzeniu zastosowano transformator zasilający o małej mocy TR1. Stabilizator US1 dostarcza napięcie +5 V, a kondensatory C1...C4 zapewniają odpowiednie jego filtrowanie. Pracą modułu steruje mikrokontroler ATtiny13.

Poprzez złącze X4 do sterownika jest dołączony czujnik temperatury i wilgotności powietrza DHT11, który z mikrokontrolerem komunikuje się za pomocą interfejsu jednoprzewodowego. Potencjometr PR1 służy do ustawiania progu załączenia przekaźnika K1. Diody LED zastosowane w sterowniku świecą w dwóch kolorach: zielonym LD1 i czerwonym LD2.

Rysunek 3. Dołączenie sterownika do sieci energetycznej

Kolor zielony oznacza dołączenie modułu do sieci, natomiast kolor czerwony (załączany z niewielką częstotliwością, co około 2 sek.) odbiór danych z czujnika i poprawną pracę sterownika.

Gdy kolor czerwony załączany jest z większą częstotliwością oznacza to problem komunikacji mikrokontrolera z czujnikiem. W przypadku załączenia przekaźnika świeci dioda czerwona wygaszana, co około 2 sek. na 0,5 sek. oznajmiając ciągły odbiór danych z czujnika wilgotności.

Układ należy zmontować na jednostronnej płytce drukowanej zgodnie z rysunkiem 2. Montaż rozpoczynamy od wlutowania w płytkę rezystorów i innych niewielkich elementów, a kończymy montując kondensatory elektrolityczne, przekaźnik, złącza śrubowe i transformator.

Urządzenie zmontowane bezbłędnie, z użyciem zaprogramowanego mikrokontrolera i ze sprawnych elementów będzie działało od razu po włączeniu napięcia zasilającego. Na rysunku 3 znajduje się przykład, jak poprawnie dołączyć układ do sieci elektrycznej (złącze X1) oraz odbiornik np. wentylator kanałowy (złącze X2).

Rysunek 4. Dołączenie sterownika do różnych napięć

Rysunek 4 przedstawia dołączenie do modułu sterownika elementów wykonawczych zasilanych np. przez zasilacz, transformator czy z akumulatora. Styki przekaźnika wyprowadzone na złącza X2 i X3 są od siebie galwanicznie odizolowane. Czujnik można bezpośrednio umieścić przy obudowie lutując jego wyprowadzenia do złącza X3 lub na 3-żyłowym przewodzie zakończonym wtyczką pasującą do wspomnianego złącza.

W wypadku wzrostu poziomu wilgotności wentylator włącza się po osiągnięciu zaprogramowanej wartości granicznej, którą ustawia się potencjometrem PR1 i działa tak długo, aż wilgotność w pomieszczeniu spadnie o ok. 3 %. Proces kontroli wilgotności przebiega automatycznie w czasie rzeczywistym bez udziału człowieka. Gdyby wentylator nie byłby wstanie usunąć wilgoci z nadzorowanego pomieszczenia i nie wyłączył się automatycznie, można go wyłączyć przyciskiem ze stykami zwiernymi dołączonym do złącza X5.

Płytka mieści się w obudowie Z-107, która jest przewidziana do montażu na szynie TH35. Obudowa ma szerokość 53 mm (3S).

Mavin
mavin@op.pl

Artykuł ukazał się w
Elektronika Praktyczna
maj 2015
DO POBRANIA
Pobierz PDF Download icon
Materiały dodatkowe
Elektronika Praktyczna Plus lipiec - grudzień 2012

Elektronika Praktyczna Plus

Monograficzne wydania specjalne

Elektronik listopad 2025

Elektronik

Magazyn elektroniki profesjonalnej

Raspberry Pi 2015

Raspberry Pi

Wykorzystaj wszystkie możliwości wyjątkowego minikomputera

Świat Radio listopad - grudzień 2025

Świat Radio

Magazyn krótkofalowców i amatorów CB

Automatyka, Podzespoły, Aplikacje listopad - grudzień 2025

Automatyka, Podzespoły, Aplikacje

Technika i rynek systemów automatyki

Elektronika Praktyczna listopad 2025

Elektronika Praktyczna

Międzynarodowy magazyn elektroników konstruktorów

Elektronika dla Wszystkich grudzień 2025

Elektronika dla Wszystkich

Interesująca elektronika dla pasjonatów