Automatyczny, zmierzchowy włącznik świateł mijania

Automatyczny, zmierzchowy włącznik świateł mijania
Pobierz PDF Download icon
Aktualnie obowiązuje przepis jazdy na światłach mijania chyba, że samochód wyposażony jest w światła dzienne. Jednak po zmierzchu lub w tunelu należy włączyć światła mijania, o czym często zapominają posiadacze świateł dziennych. Opisywane urządzenie umożliwia automatyczne włączanie świateł mijania, a dzięki zastosowaniu mikrokontrolera użytkownik może dopasować jego funkcjonalność do własnych potrzeb.

Układ można dołączyć na dwa sposoby. Pierwszy to taki, w którym napięcie zasilania jest załączane po przekręceniu kluczyka. Załączenie napięcia zasilania uruchamia algorytm działania, a mikrokontroler w pierwszej kolejności odlicza czas zwłoki T1, w którym moduł nie sprawdza czujnika zmierzchu. Ten czas jest programowany przez użytkownika (1 do 255 sekund).

Zapobiega to natychmiastowemu zaświeceniu świateł mijania, dzięki czemu cała energia z akumulatora zasila rozrusznik. Po upływie czasu zwłoki T1 mikrokontroler nadzoruje czujnik zmierzchu i po przekroczeniu ustalonego przez użytkownika progu zmierzchu, przy którym należy włączyć światła mijania, mikrokontroler załącza przekaźnik włączając światła mijania.

W tym stanie mikrokontroler nadzoruje czujnik zmierzchu. Jeżeli sygnał z czujnika zmierzchu przekroczy poziom ustawiony przez użytkownika jako wystarczający, aby wyłączyć światła mijania, mikrokontroler zacznie odliczać czas zwłoki T2. Jest to czas, przez który mikrokontroler nie wyłącza świateł, lecz stale kontroluje poziom oświetlenia zewnętrznego.

Jeśli podczas czasu zwłoki T2 zmierzony poziom światła spadnie poniżej poziomu powodującego zaświecenie świateł, to pozostaną one włączone. W ten sposób eliminuje się np. chwilowe oświetlenie przez reflektory innego samochodu lub inne "fałszywe" źródło.

Jeśli po upływie czasu zwłoki T2 (programowany przez użytkownika w zakresie 1...255 sekund) poziom jasności nadal będzie przewyższał zaprogramowany wystarczający do wyłączenia świateł mijania, mikrokontroler wyłączy przekaźnik i powróci do nadzorowania czujnika zmierzchu.

Drugim sposobem jest dołączenie zasilania modułu do akumulatora pojazdu. Wtedy mikrokontroler mierzy napięcie zasilania i nie reaguje, dopóki nie przekroczy ono 13 V. Po przekroczeniu 13 V mikrokontroler uznaje, że zaczął działać alternator i silnik jest uruchomiony, więc "obserwuje" czujnik zmierzchu i funkcjonuje w opisany wyżej sposób. Jednocześnie mikrokontroler nadzoruje napięcie zasilania i jeśli spadnie ono poniżej 12,7 V mikrokontroler uznaje, że nastąpiło zatrzymanie pracy silnika i w zależności od wyniku pomiaru oświetlenia podejmuje następujące działania:

Jeśli tuż przed wyłączeniem silnika było na tyle jasno, że światła mijania nie były włączone, mikrokontroler oczekuje następnego skoku napięcia zasilania powyżej 13 V, czyli włączenia silnika.

Jeżeli przed spadkiem napięcia do poziomu 12,7 V światła mijania były włączone przez czujnik zmierzchowy, mikrokontroler zacznie odliczać czas zwłoki T3 (programowany w zakresie 1...255 sekund), po którym nastąpi wyłączenie świateł mijania i przejście do początku algorytmu. W ten sposób realizowana jest funkcja "follow me home" - oświetlająca np. dojście do domu, czy bramę garażową. Tej funkcji nie realizuje moduł, w którym napięcie zasilania jest odcinane stacyjką.

Dołączenie napięcia zasilania na stałe też ma wady. Układ w czasie czuwania pobiera prąd rzędu 5 mA. Nie jest to jednak prąd, który mógłby rozładować akumulator nawet w mroźne dni w samochodzie, który jest uruchamiany, chociaż raz w tygodniu.

Obwód świateł dziennych automatycznie wyłączy się, gdy moduł włącznika zmierzchowego włączy światła mijania.

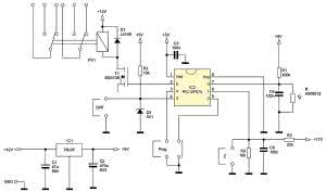
Rysunek 1. Schemat ideowy modułu włącznika świateł

Schemat ideowy modułu włącznika pokazano na rysunku 1. Zbudowany go w oparciu o mikrokontroler PIC12F675. Napięcie zasilania jest podawane na cewkę przekaźnika oraz na stabilizator napięcia IC1, który zasila mikrokontroler.

Do kanału 0 przetwornika A/C jest dołączony dzielnik napięcia złożony z R1 i fotorezystora będącego czujnikiem zmierzchu. Do wejścia 1 przetwornika A/C jest doprowadzone napięcie zasilania poprzez dzielnik R2 i R3. Za jego pomocą mikrokontroler mierzy napięcie zasilania, aby ocenić czy silnik jest włączony, czy nie. Port GP2, do którego jest przyłączony przycisk oraz port GP4, do którego dołączono zworę PROG, służą do wprowadzania nastaw.

Port GP3 jest wejściem zerowania mikrokontrolera, które zaimplementowano w programie. Zwierając to wejście do masy zatrzymujemy pracę mikrokontrolera. Można do tego wejścia dołączyć dodatkowy włącznik, który będzie uruchamiał układ. Za pomocą GP5 mikrokontroler steruje tranzystorem T1 załączając przekaźnik PX1. Przekaźnik jest 2-sekcyjny i w zależności od potrzeb, można połączyć sekcje równolegle lub włączyć do instalacji auta osobno.

Programowanie nastaw użytkownika

Wersja z zasilaniem odłączanym kluczykiem:

  • Założyć zwory PROG i Z.
  • Nacisnąć i przytrzymać przycisk PROG.
  • Włączyć zasilanie.
  • Odczekać czas zwłoki T1 - od załączenia zasilania do aktywowania czujnika zmierzchu (czas na uruchomienie silnika.
  • Po upływie czasu T1 zwolnić przycisk PROG. Czas T1 zostaje zapisany do pamięci (potwierdzone 1 błyskiem świateł).
  • Jedno naciśniecie przycisku PROG zapisuje poziom zmroku zaświecającego światła. Poziom zmroku zostaje zapisany do pamięci (potwierdzone 2 błyskami świateł).
  • Nacisnąć przycisk PROG i trzymać tak długo, jaki ma być czas zwłoki T2 (ignorowanie jasności). Puścić przycisk PROG - czas T2 zostaje zapisany do pamięci (potwierdzone 3 błyskami świateł).
  • Wyłączyć napięcie zasilania.
  • Uwaga: dalszą część programowania należy przeprowadzić wtedy, gdy jest na tyle jasno, aby wyłączyć światła mijania i przejść do pracy ze światłami dziennymi.
  • Założyć zwory PROG i Z (klawisz pozostaje zwolniony).
  • Włączyć zasilanie.
  • Zdjąć zworę PROG. Poziom jasności powodujący zgaszenie świateł zostaje zapisany do pamięci (potwierdzane 4 błyskami świateł).
  • Wyłączyć zasilanie, zwora Z pozostaje założona - układ gotowy do pracy.

Wersja z zasilaniem załączonym na stałe:

  • Założyć zworę PROG i zdjąć zworę Z. Wykonać czynności 2...14.
  • Przycisnąć przycisk PROG i trzymać tak długo, jak długi ma być czas T3 (podtrzymania świateł "follow me home").
  • Puścić przycisk PROG - czas T3 zostaje zapisany do pamięci (potwierdzone 5 błyskami świateł).
  • Wyłączyć zasilanie - układ gotowy do pracy (należy podłączyć do napięcia stale obecnego w samochodzie, zwora Z ma być otwarta).

Rysunek 2. Schemat montażowy modułu włącznika świateł

Układ zmontowano na jednostronnej płytce drukowanej (rysunek 2) i umieszczono w hermetycznej obudowie. Przewody wyprowadzono na zewnątrz, natomiast otwory w obudowie zaklejono silikonem, aby obudowa była hermetyczna. Montaż elementów najlepiej zacząć od zaprogramowanego mikrokontrolera. Następnie należy wlutować elementy SMD, zwory oraz elementy przewlekane. W miejscach oznaczonych "PROG" i "Z" należy wlutować goldpiny.

Moduł najlepiej zainstalować w samochodzie w pobliżu skrzynki bezpiecznikowej, ponieważ tam są dostępne napięcia niezbędne do pracy. Wyjścia przekaźnika należy przyłączyć do włącznika świateł, tak aby włączony przekaźnik zwierał sekcje włączające światła mijania. Najwięcej pracy wymaga umieszczenie czujnika zmierzchu - fotorezystora. Ja podczas testów umieściłem fotorezystor w lewym rogu, u zbiegu szyby i kokpitu. Tak przygotowany układ wymaga wprowadzenia nastaw użytkownika. Sposób programowania opisano w ramce.

W module zasilanym na stałe pozostaje kwestia wykrywania uruchomienia silnika. W programie zdeklarowano, że przy napięciu powyżej 13 V mikrokontroler uznaje, że silnik pracuje, a przy napięciu poniżej 12,7 V, że silnik jest wyłączony. Prototyp zachowywał się poprawnie. Wartości tych napięć zależą od precyzji dzielnika rezystancyjnego R3 i R4 oraz od rozrzutu parametrów stabilizatora IC1. W razie potrzeby można zmodyfikować w programie te wartości zapisane w deklaracji zmiennych: U_Hi - napięcie przy włączonym silniku, U_Lo - napięcie przy wyłączonym silniku.

Grzegorz Mazur
grmazur@poczta.onet.pl

Artykuł ukazał się w
Elektronika Praktyczna
kwiecień 2015
DO POBRANIA
Pobierz PDF Download icon
Materiały dodatkowe
Elektronika Praktyczna Plus lipiec - grudzień 2012

Elektronika Praktyczna Plus

Monograficzne wydania specjalne

Elektronik listopad 2025

Elektronik

Magazyn elektroniki profesjonalnej

Raspberry Pi 2015

Raspberry Pi

Wykorzystaj wszystkie możliwości wyjątkowego minikomputera

Świat Radio listopad - grudzień 2025

Świat Radio

Magazyn krótkofalowców i amatorów CB

Automatyka, Podzespoły, Aplikacje listopad - grudzień 2025

Automatyka, Podzespoły, Aplikacje

Technika i rynek systemów automatyki

Elektronika Praktyczna listopad 2025

Elektronika Praktyczna

Międzynarodowy magazyn elektroników konstruktorów

Elektronika dla Wszystkich grudzień 2025

Elektronika dla Wszystkich

Interesująca elektronika dla pasjonatów