Uniwersalny przedłużacz pilotów RTV

Uniwersalny przedłużacz pilotów RTV
Pobierz PDF Download icon

Wiele nieskomplikowanych urządzeń do przewodowej transmisji sygnału z pilota, których schematy krążą w Internecie, mają zasadniczą wadę: reagują tylko na te piloty, które współgrają ze scalonym odbiornikiem IR. Z racji mnogości standardów, rozwiązania te nie są wszechstronne. Prezentowany układ pozwala na ominięcie tego problemu.

Zasada działania urządzenia opiera się na założeniu, że nie jest istotna częstotliwość nośna fali podczerwonej, ani zastosowany sposób transmisji. Osiągnięto to poprzez zastosowanie do odbioru fotodiody p-i-n z obudową filtrującą światło widzialne zamiast odbiornika scalonego. Odebrany sygnał nie jest poddawany demodulacji, lecz wzmacniany, kształtowany i przekazywany do nadajnika. Schemat blokowy przedłużacza pokazano na rysunku 1, schemat ideowy odbiornika zamieszczono na rysunku 2, natomiast nadajnika na rysunku 3.

Rysunek 1. Schemat blokowy układu
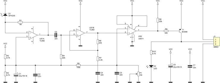
Rysunek 2. Schemat ideowy odbiornika
Rysunek 3. Schemat ideowy nadajnika

Za odbiór sygnału z fotodiody jest odpowiedzialny jeden wzmacniacz z układu TL082. Został on wybrany z uwagi na parametr Slew-Rate, co przy pracy z sygnałami impulsowymi ma duże znaczenie oraz przystępną cenę. Masę pozorną dla całego odbiornika wytwarza dzielnik rezystorowy R1/R2, a kondensatory C1 i C2 zmniejszają jego impedancję wewnętrzną. Układ C3-R4 jest filtrem górnoprzepustowym, odcinającym jednocześnie zmiany składowej stałej na wyjściu US1A wywołane np. padającymi promieniami słonecznymi. Częstotliwość graniczna tego filtru to ok. 330 Hz, czyli dużo mniej niż częstotliwość sygnału użytecznego.

Odebrany sygnał jest wzmacniany we wzmacniaczu nieodwracającym opartym na drugiej połówce układu US1. Elementy C4-R6-R7 zamykają pętlę ujemnego sprzężenia zwrotnego dla składowej stałej, ustalają wzmocnienie oraz, niejako przy okazji, tworzą kolejny filtr górnoprzepustowy, tym razem o częstotliwości granicznej wynoszącej ok. 3,3 kHz. Kondensator umożliwia działanie tego obwodu w układzie z masą pozorną, ponieważ separuje składową stałą z wyjścia wzmacniacza operacyjnego, co zapobiega jego nasyceniu.

Wzmocniony i odfiltrowany sygnał jest podawany na wejście komparatora, który porównuje jego wartość chwilową z napięciem ustalonym dzielnikiem R5-P1. Jeżeli okaże się większa, wyjściowy tranzystor nasyca się, potencjał wyjścia spada niemal do zera i załącza się tranzystor T1. To powoduje zaświecenie się diody elektroluminescencyjnej oraz załączenie diod nadawczych na płytce nadajnika.

Nadajnik składa się z klucza nasyconego na tranzystorze NPN, którego baza jest sterowana sygnałem z wyjścia odbiornika. Diody nadawcze zostały połączone szeregowo, a ich prąd ogranicza rezystor R3, do wartości ok. 70 mA. Kondensator C1 redukuje wahania napięcia zasilania podczas impulsowej pracy diod.

Płytka układu odbiornika ma wymiary 50 mm×20 mm i jest dwustronna, a nadajnika jednostronna o wymiarach 21 mm×30 mm. Schemat montażowe płytek zamieszczono na rysunku 4 i rysunku 5.

Rysunek 4. Schemat montażowy płytki odbiornika
Rysunek 5. Schemat montażowy płytki nadajnika

Elementy na obydwu tych płytkach montowane są obustronnie, dlatego należy mieć to na uwadze podczas lutowania. Poprawnie zmontowane płytki wymagają prostej regulacji: po połączeniu ich potrójnym przewodem o wymaganej długości (przy płytce nadajnika odłączyć GND od złącza J1) i zasileniu, należy tak ustawić potencjometr P1, aby dioda świecąca na płytce odbiornika reagowała jedynie na sygnał z pilota. Zbliżanie ręki do układu może powodować jego wzbudzanie, dlatego po każdej regulacji należy ją odsunąć. Dopiero wtedy można dołączyć wykręcone przewody do zacisków GND na płytce nadajnika – włączenie diod IR na stałe spowodowałoby ich uszkodzenie wskutek przegrzania struktur świecących.

Zasilanie powinno odbywać się napięciem 12 V, dobrze filtrowanym, a najlepiej stabilizowanym. Pobór prądu w stanie spoczynku wynosi ok. 10 mA i nieznacznie wzrasta w czasie transmisji.

Uwaga eksploatacyjna: pilot należy kierować bezpośrednio na diodę odbiorczą, aby amplituda odebranych impulsów była możliwie duża.

Michał Kurzela, EP

Wykaz elementów: Odbiornik
Rezystory:
  • R1: 1 MΩ (SMD 1206)
  • R2, R3, R10: 4,7 kΩ (SMD 1206)
  • R4, R6, R8, R9: 22 kΩ (SMD 1206)
  • R5: 100 kΩ
  • R7: 2,2 kΩ (SMD 1206)
  • P1 1 MΩ montażowy leżący
Kondensatory:
  • C1, C6: 22 µF/16 V (SMD „B”)
  • C2…C5, C7: 22 nF (SMD 1206)
Półprzewodniki:
  • D1: SFH203FA
  • D2: dioda LED zielona, 5 mm
  • T1: BC856
  • US1: TL082 (SO-8)
  • US2: LM311 (SO-8)
Pozostałe:
  • J1: ARK3 5 mm
Nadajnik
Rezystory:
  • R1: 22 kΩ (SMD 1206)
  • R2: 4,7 kΩ (SMD 1206)
  • R3: 100 Ω/1 W
Kondensatory:
  • C1: 220 µF/25 V (THT)
Półprzewodniki:
  • D1…D3: dioda LED IR nadawcza, np. L-53F3C
  • T1: BC817
Pozostałe:
  • J1: ARK3/5 mm
Artykuł ukazał się w
Elektronika Praktyczna
styczeń 2015
DO POBRANIA
Pobierz PDF Download icon
Materiały dodatkowe
Elektronika Praktyczna Plus lipiec - grudzień 2012

Elektronika Praktyczna Plus

Monograficzne wydania specjalne

Elektronik listopad 2025

Elektronik

Magazyn elektroniki profesjonalnej

Raspberry Pi 2015

Raspberry Pi

Wykorzystaj wszystkie możliwości wyjątkowego minikomputera

Świat Radio listopad - grudzień 2025

Świat Radio

Magazyn krótkofalowców i amatorów CB

Automatyka, Podzespoły, Aplikacje listopad - grudzień 2025

Automatyka, Podzespoły, Aplikacje

Technika i rynek systemów automatyki

Elektronika Praktyczna listopad 2025

Elektronika Praktyczna

Międzynarodowy magazyn elektroników konstruktorów

Elektronika dla Wszystkich grudzień 2025

Elektronika dla Wszystkich

Interesująca elektronika dla pasjonatów