Wygraj zestaw ewaluacyjny Starter Kit for Digital Power

Wygraj zestaw ewaluacyjny Starter Kit for Digital Power

Firma Microchip organizuje konkurs dla czytelników „Elektroniki Praktycznej”, w ramach którego można wygrać płytkę ewaluacyjną DM330017-2 (MPLAB Starter Kit for Digital Power), która pozwoli poznać możliwości mikrokontrolera dsPIC33EP64GS502 przeznaczonego do realizacji cyfrowych konwerterów zasilania.

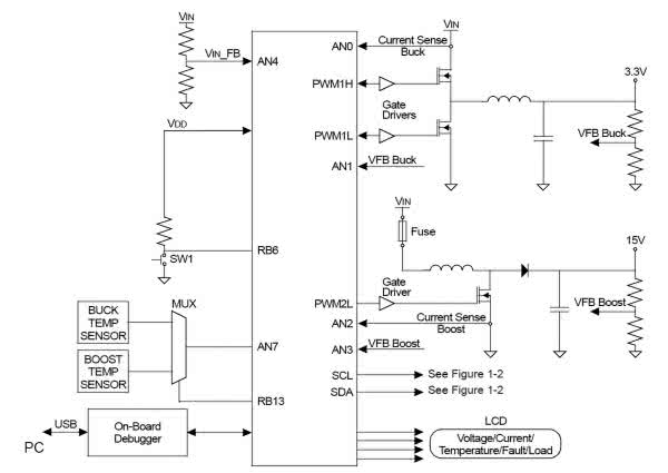
Zestaw startowy MPLAB Starter Kit for Digital Power jest wyposażony w DSC (Digital Signal Contrtoller) typu dsPIC33EP64GS502 przeznaczony do implementacji konwertera buck (obniżający napięcie) i konwertera boost (podwyższający napięcie). Na płytce znajdują się dwa kompletne, sterowane cyfrowo bloki konwersji zasilania – jedna niezależna synchroniczna przetwornica DC/DC buck i jedna niezależna przetwornica DC/DC Boost. Każdy konwerter został wyposażony w sterowane obciążenie rezystancyjne załączane kluczami MOSFET, ale może być też dołączone obciążenie zewnętrzne. Dodatkowo płytka Zawiera wyświetlacz LCD pokazujący napięcie, prąd, temperaturę i stany usterek oraz zintegrowany programator/debugger. Wszystko zasilane jest z dołączonego zasilacza 9 V.

Mikrokontrolery Microchip serii dsPIC33EPXXGS50X to cyfrowe kontrolery sygnału do impulsowych układów przetwarzania zasilania SMPS (Switch Mode Power Supply) i cyfrowych układów konwersji mocy. Kontrolery oferują funkcje obsługujące wspólne, wielopętlowe cyfrowe zasilacze impulsowe i inne aplikacje do cyfrowej konwersji mocy, takie jak konwertery AC na DC i DC na DC.

Rysunek 1. Uproszczony schemat zestawu Starter Kit for Digital Power

Rodzina układów dsPIC33EP serii „GS” zapewnia wydajność niezbędną do implementacji bardziej wyrafinowanych nieliniowych, predykcyjnych i adaptacyjnych algorytmów sterowania przy wyższych częstotliwościach przełączania w cyfrowych blokach zasilania. Te zaawansowane algorytmy umożliwiają projektowanie zasilaczy, które są bardziej energooszczędne i mają lepsze parametry zasilania. Wyższe częstotliwości przełączania umożliwiają rozwój fizycznie mniejszych zasilaczy, które oferują wyższe gęstości i niższe koszty.

Aby mieć szansę na wygranie zestawu ewaluacyjnego MPLAB Starter Kit for Digital Power lub otrzymać kupon rabatowy 20% i bezpłatną wysyłkę, należy wypełnić formularz zgłoszeniowy na stronie: https://bit.ly/3kEr8EU.

Szczegółowe informacje na temat płytki ewaluacyjnej oraz układu dsPIC33EP64GS502 można znaleźć pod adresem: https://bit.ly/3cltMuS.

Artykuł ukazał się w
Elektronika Praktyczna
grudzień 2021
Elektronika Praktyczna Plus lipiec - grudzień 2012

Elektronika Praktyczna Plus

Monograficzne wydania specjalne

Elektronik listopad 2025

Elektronik

Magazyn elektroniki profesjonalnej

Raspberry Pi 2015

Raspberry Pi

Wykorzystaj wszystkie możliwości wyjątkowego minikomputera

Świat Radio listopad - grudzień 2025

Świat Radio

Magazyn krótkofalowców i amatorów CB

Automatyka, Podzespoły, Aplikacje listopad - grudzień 2025

Automatyka, Podzespoły, Aplikacje

Technika i rynek systemów automatyki

Elektronika Praktyczna listopad 2025

Elektronika Praktyczna

Międzynarodowy magazyn elektroników konstruktorów

Elektronika dla Wszystkich grudzień 2025

Elektronika dla Wszystkich

Interesująca elektronika dla pasjonatów