Praktyczne aplikacje scalonych układów AFE (8). Front-endy do pomiaru (bio)impedancji

Praktyczne aplikacje scalonych układów AFE (8). Front-endy do pomiaru (bio)impedancji

W poprzedniej części Poradnika Implementacji wstępnie nakreśliliśmy tematykę pomiarów (bio)chemicznych, szeroko stosowanych zarówno w medycynie, jak i aplikacjach laboratoryjnych oraz przemysłowych. Opisane techniki bazowały na pomiarze wartości prądu lub napięcia (generowanego na drodze reakcji chemicznych, zachodzących w badanej próbce) w sposób całkowicie pasywny, jak i przy zastosowaniu swoistego „wymuszenia” poprzez polaryzację układu elektrod zadanym napięciem stałym. Tym razem natomiast zajmiemy się pomiarami impedancji elektrycznej - nakreślimy różnice pomiędzy najczęściej spotykanymi topologiami układowymi oraz omówimy praktyczne aspekty, wynikające z zastosowania poszczególnych układów do badania obiektów biologicznych.

Pomiar impedancji, podobnie, jak rezystancji, należy do metod pośrednich, tj. bazujących na innych wielkościach fizycznych (w tym przypadku na dwóch – na napięciu oraz natężeniu prądu) do wyznaczenia poszukiwanej wartości. Teoretycznie możliwe jest zastosowanie jednej z czterech konfiguracji:

  • pobudzenie źródłem prądowym i pomiar spadku napięcia na mierzonej impedancji (rysunek 1a),
  • pobudzenie źródłem napięciowym i pomiar prądu płynącego przez obiekt badany (rysunek 1b),
  • pobudzenie źródłem prądowym i jednoczesny pomiar napięcia oraz prądu (rysunek 1c),
  • pobudzenie źródłem napięciowym i jednoczesny pomiar napięcia oraz prądu (rysunek 1d).
Rysunek 1. Cztery możliwe warianty pomiaru impedancji

W praktyce najczęściej do pobudzenia stosuje się źródło prądowe, a zatem mogłoby się wydawać, że pomiar rzeczywistej wartości natężenia prądu jest w takim przypadku zbędny. Należy jednak wziąć pod uwagę kilka aspektów technicznych, które zawężają zakres stosowanych rozwiązań:

  • Niepożądane impedancje połączeń – w przypadku pomiaru niewielkich impedancji istotne stają się nieuniknione, pasożytnicze rezystancje, występujące pomiędzy wejściem układu pomiarowego, a badanym obiektem. Przeszkoda taka zyskuje szczególne znaczenie w pomiarach bioimpedancyjnych prowadzonych nieinwazyjnie (tj. przez skórę pacjenta). Praktycznym rozwiązaniem problemu okazuje się – podobnie, jak w układach do pomiaru prądu, opisanych szerzej w EP 6/21 i 7/21 – zastosowanie 4-przewodowej topologii Kelvina, w której napięcie jest mierzone bezpośrednio na obiekcie badanym, za pomocą dwóch osobnych elektrod. Układ ten może być stosowany w metodach z rysunków 1a, 1c oraz 1d;
  • Przekroczenie zakresu pomiarowego – w przypadku zastosowania pobudzenia prądowego w układzie pozbawionym kontroli rzeczywistego natężenia prądu, istnieje ryzyko przekroczenia zakresu pomiaru – jeżeli suma impedancji mierzonej oraz impedancji połączeń będzie zbyt wysoka, układ zasilania straci charakterystykę źródła prądowego, przechodząc do trybu stałego napięcia. Aby uniknąć takiego problemu, można rzecz jasna zastosować dodatkowy kanał pomiaru napięcia, monitorujący wyjście źródła prądowego. Analogiczne ograniczenie istnieje w przypadku zastosowania źródła napięciowego o relatywnie dużej (w stosunku do obiektów mierzonych) impedancji wewnętrznej, jednak w typowych pomiarach biomedycznych będzie to sytuacja mało prawdopodobna;
  • Ograniczony zakres dynamiki – przeciwny do opisanego poprzednio jest przypadek zbyt niskiej impedancji mierzonej – jeżeli układ pomiarowy nie został wyposażony w programowalny (przestrajalny) wzmacniacz, to ograniczona rozdzielczość przetwornika ADC, offsety napięciowe oraz szumy własne układu, będą istotnie zmniejszały dokładność pomiaru napięcia w dolnym zakresie badanych impedancji;
  • Nieliniowość obiektu mierzonego – w pewnych sytuacjach zmiana amplitudy napięcia (prądu) pobudzającego może wpływać na zmianę warunków badania – dotyczy to obiektów, które nieliniowo odpowiadają na zadane pobudzenie elektryczne, np. poprzez efekty termiczne, reakcje (bio)chemiczne, itd. Dlatego też warto w miarę możliwości zapewnić stabilizację amplitudy, nawet jeżeli stosowany jest układ z jednoczesnym pomiarem prądu i napięcia;
  • Stopień złożoności układu pomiarowego – w zależności od zakresu badanych impedancji oraz stosowanych częstotliwości, problemem może okazać się przede wszystkim budowa odpowiednio dokładnego źródła prądowego, spełniającego ponadto dodatkowe wymogi – np. niski pobór mocy, czy też zminimalizowanie powierzchni zajmowanej przez układ na PCB urządzenia. Szczególnej uwagi może wymagać zapewnienie odpowiedniej stabilności (przy pracy z obiektami o zróżnicowanej charakterystyce fazowej), obecności dodatkowych zabezpieczeń, wynikających z wymagań normatywnych, a także możliwości przestrajania amplitudy w szerokim zakresie.

Większość wskazanych powyżej problemów można wydatnie zredukować, korzystając z układu pomiarowego według rysunku 1c, przy zastosowaniu topologii Kelvina i przetwornika ADC o wysokiej rozdzielczości, wyposażonego w opcjonalny wzmacniacz PGA. O ile jednak sam pomiar amplitudy napięcia i prądu (umożliwiający wyliczenie impedancji) jest wystarczający w niektórych zastosowaniach, to zwykle od testów (bio)impedancyjnych wymaga się także określenia charakterystyki częstotliwościowej oraz fazowej.

Dwa kroki dalej, czyli od pomiaru fazy...

Zanim przejdziemy do bardziej zaawansowanych rozważań technicznych, warto przypomnieć podstawowe informacje z teorii obwodów, dotyczące impedancji oraz metod jej reprezentacji matematycznej. Impedancja Z jest wielkością zespoloną, na którą składa się część rzeczywista R, odpowiadająca „czystej” (idealnej) rezystancji oraz część urojona X, będąca wypadkową (różnicą) reaktancji indukcyjnej XL i pojemnościowej XC.

Rysunek 2. Wykres wektorowy impedancji zespolonej

Impedancję uogólnionego, szeregowego obwodu RLC można przedstawić na wykresie wektorowym (rysunek 2), zaś „cząstkowe” reaktancje (wyrażone w omach) idealnych elementów L i C są określone wzorami (1, 2):

   (1)

oraz

 (2).

Aby uwzględnić zależności fazowe, pulsację ω należy przemnożyć przez jednostkę urojoną j, co daje w wyniku urojone składowe impedancji idealnych elementów L i C (3, 4) [1]:

   (3)

oraz

   (4).

Całkowita (zespolona) impedancja szeregowego obwodu RLC wynosi (5):

   (5),

moduł impedancji |Z| (tj. „wypadkowa” wartość oporu, niezawierająca informacji o fazie) to (6):

 (6),

zaś kąt fazowy θ, określający przesunięcie pomiędzy prądem a napięciem, ma wartość (7):

 (7).

... do spektroskopii impedancyjnej

Zebranie odpowiednio dużej liczby punktów pomiarowych w postaci trygonometrycznej (|Z|, Φ) lub kanonicznej (R, X) [2] pozwala na wydobycie cennych informacji o składzie chemicznym i/lub strukturze badanego obiektu. Jednym z przykładów jest analiza składu ciała (ang. body composition analysis, BCA), pozwalająca na nieinwazyjne, przybliżone określenie zawartości tkanki tłuszczowej, masy mięśniowej oraz nawodnienia (hydratacji) tkanek. Tematyka BCA, niezwykle szeroka, wykracza poza ramy niniejszego artykułu, jednak warto o niej wspomnieć choćby z uwagi na rozpowszechnienie urządzeń, w tym elektronicznych wag łazienkowych, wyposażonych w 4-elektrodowy układ spektroskopii impedancyjnej (fotografia tytułowa).

Rysunek 3. Schemat blokowy stopnia wejściowego spektroskopu impedancyjnego z homodynową (kwadraturową) demodulacją sygnału napięciowego

W przypadku pomiarów szerokopasmowych, w których impedancję mierzy się z użyciem źródła o przemiatanej częstotliwości, sposób wyznaczenia wektora modułu i fazy (lub części rzeczywistej i urojonej) zależy od zastosowanej konstrukcji układu pomiarowego. Dwie najczęściej stosowane odmiany to:

  • Demodulator kwadraturowy – układ ma topologię znaną z odbiorników radiowych i wzmacniaczy fazoczułych (lock-in). Uproszczony schemat blokowy został pokazany na rysunku 3. Sygnał pobudzający badany obiekt jest jednocześnie źródłem częstotliwości odniesienia dla dwóch mieszaczy, przy czym jeden z nich otrzymuje sygnał w fazie zgodnej z fazą źródła, zaś do drugiego doprowadza się sygnał przesunięty o 90°. Sygnały wyjściowe mikserów, przefiltrowane dolnoprzepustowo (LPF), określają część rzeczywistą oraz urojoną impedancji. Za cenę znacznej rozbudowy analogowej układu można uzyskać wysoką rozdzielczość pomiaru – przetworniki ADC pracują bowiem z sygnałem o relatywnie małej częstotliwości (określonej przez szybkość przemiatania pasma pomiarowego i charakterystykę filtrów LPF);
  • Bezpośrednie próbkowanie i transformację DFT – w układzie pomiarowym można także zastosować przetwornik ADC o próbkowaniu przynajmniej dwukrotnie szybszym, niż maksymalna częstotliwość pobudzenia obiektu badanego. W takim przypadku możliwe jest zastosowanie dyskretnej transformacji Fouriera, przyjmującej (jako wektor wejściowy) zawartość bufora próbek, zebranych podczas przemiatania pasma pomiarowego. Wynikiem działania algorytmu DFT będzie charakterystyka częstotliwościowa obiektu, zapisana w postaci wektorów części rzeczywistej i urojonej. W tym przypadku znacznemu uproszczeniu ulega część analogowa urządzenia, rośnie natomiast złożoność algorytmu przetwarzania sygnału oraz wymogi dotyczące wydajności obliczeniowej procesora. Konieczność użycia przetwornika ADC o wysokiej częstotliwości próbkowania powoduje natomiast ograniczenie dostępnej rozdzielczości pomiarowej w stosunku do opisanego wcześniej rozwiązania z demodulatorem kwadraturowym.

Kilka uwag praktycznych o impedancji elektroda-skóra

Galwaniczne połączenie elektrody ze skórą tworzy interfejs o dość złożonej charakterystyce (rysunek 4), zależnej nie tylko od częstotliwości, przy której dokonywany jest pomiar, ale także od szeregu czynników fizjologicznych względnie stałych (np. grubości tkanki tłuszczowej czy poziomu nawilżenia skóry) oraz silnie zmiennych (np. pobudzenia psychicznego i temperatury, wpływających na aktywność gruczołów potowych).

Rysunek 4. Uproszczony model elektryczny połączenia elektrody żelowej ze skórą. Bardzo istotnym czynnikiem jest impedancja wprowadzana przez warstwę rogową naskórka (stratum corneum)

Przyjmuje się, że tkanki ludzkie można dość wiarygodnie modelować jako układ rezystancji i pojemności, wzbogacony o półogniwa, formowane przez połączenia poszczególnych warstw. Szczególnie istotną kwestię stanowi przy tym udział samego naskórka, stąd tak duże znaczenie praktyczne ma sposób przygotowania skóry do badania – istnieje kilka technik, w tym zastosowanie pasty abrazyjnej czy też przetarcie wacikiem nasączonym alkoholem. Jednak nawet po najbardziej skrupulatnym przygotowaniu pacjenta do badania i tak nie sposób wyeliminować wpływu impedancji elektroda-skóra na pomiar właściwości głębszych tkanek – stąd złotym standardem podłączenia urządzeń bioimpedancyjnych jest wspomniana wcześniej metoda Kelvina. Warto w tym miejscu dodać, że warstwa skóry właściwej (dermis) jest uważana za obiekt o charakterze zbliżonym do czystej rezystancji. W żadnej ze struktur biologicznych, rozpatrywanych w badaniach impedancyjnych, nie zauważa się natomiast mierzalnych efektów indukcyjnych.

Przegląd układów AFE do pomiaru impedancji

Uzbrojeni w najważniejsze informacje na temat istoty i metod pomiaru impedancji, możemy przejść do opisu konkretnych układów AFE. Umyślnie pomijamy najbardziej rozbudowane produkty, zdolne także do akwizycji sygnałów EKG, PPG, SpO2 oraz pomiaru innych parametrów biomedycznych – takimi układami zajmiemy się w kolejnym odcinku Poradnika Implementacji. Tym razem natomiast zaprezentujemy dwa układy przeznaczone wyłącznie do pomiarów impedancyjnych i zestawimy je z przykładem innego front-endu, w którym, pomimo obecności dodatkowych bloków funkcjonalnych, część odpowiedzialna za impedancję jest dominująca.

AD5933/AD5934

Wprowadzenie układu AD5933 na rynek spowodowało niemałe zamieszanie w świecie inżynierii biomedycznej (i nie tylko) – front-end szybko zyskał popularność, a w oparciu o niego powstał szereg artykułów naukowych. Ich autorzy podejmowali próby zastosowania go do badań in-vitro oraz in-vivo. Nieprzypadkowo użyliśmy tu słowa „próbowali” – wszak układ ten, choć nie jest pozbawiony istotnych zalet, nie uniknął także szeregu błędnych założeń konstrukcyjnych, które znacznie ograniczają jego możliwości – zwłaszcza przy próbach zastosowania go bez dodatkowych układów analogowych. Co ciekawe, metody obejścia problemów układowych związanych z użyciem AD5933 stały się tematem niejednej pracy naukowej zarówno w kraju, jak i za granicą.

Rysunek 5. Schemat blokowy układu AD5933

Schemat funkcjonalny układu AD5933 został pokazany na rysunku 5. Front-end bazuje na topologii dwuprzewodowej (i już tutaj ujawnia się jedna z jego największych wad), przy czym pobudzenie ma charakter napięciowy, zaś właściwym parametrem mierzonym jest natężenie prądu. Układ zasilania obiektu badanego bazuje na 27-bitowym rdzeniu DDS z dedykowanym przetwornikiem DAC. Wyjście tego ostatniego jest natomiast podłączone do bufora w postaci przestrajalnego wzmacniacza, pracującego w konfiguracji odwracającej. Na wyjściu układu znajduje się (ustawiany za pomocą rejestrów cyfrowych) rezystor szeregowy ROUT.

Za pomiar prądu odpowiada prosty wzmacniacz transimpedancyjny, a ściślej rzecz biorąc- wzmacniacz operacyjny, spolaryzowany offsetem równym połowie napięcia zasilania i współpracujący z zewnętrznym (dyskretnym) rezystorem sprzężenia zwrotnego. Wyjście wzmacniacza, przez PGA (×1 lub ×5) i filtr dolnoprzepustowy, jest kierowane na wejście szybkiego (1 MSps) przetwornika ADC o rozdzielczości 12 bitów. Układ może być taktowany wewnętrznym oscylatorem lub zewnętrznym generatorem sygnału, podłączonym do wejścia MCLK. Dodatkową funkcjonalność zapewnia wbudowany, 14-bitowy czujnik temperatury.

Jedną z najistotniejszych zalet układu AD5933 jest obecność sprzętowego procesora, służącego do wyznaczania 1024-punktowych wektorów części rzeczywistej i urojonej poprzez dyskretną transformację Fouriera. Front-end stanowi zatem kompletną bazę do budowy spektrometru impedancyjnego i to bez konieczności stosowania zaawansowanego układu FPGA bądź szybkiego procesora DSP. Jedynymi operacjami, jakie (prócz bieżącej obsługi komunikacji I2C i ustawiania rejestrów konfiguracyjnych) musi wykonać nadrzędny procesor, jest obliczenie modułu impedancji i kąta fazowego poprzez zastosowanie wzorów (6) i (7).

Rysunek 6. Zalecany przez producenta sposób rozszerzenia zakresu pomiarowego układu AD5933

Do głównych ograniczeń układu AD5933 należą:

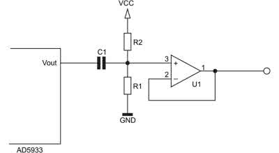
  • wysoka wartość dolnego krańca zakresu pomiarowego – układ AD5933 jest przeznaczony do pomiaru impedancji o module od 1 do 1000 kΩ. Istnieje jednak możliwość zejścia do 100 Ω w dolnej części zakresu pomiarowego – konieczne jest zastosowanie bufora, którego celem będzie obniżenie impedancji wyjściowej i zwiększenie dokładności front-endu. Schemat zaproponowany przez producenta został pokazany na rysunku 6;
  • offset napięcia wyjściowego – jednym z podstawowych warunków bezpieczeństwa elektrycznego i zarazem poprawności metrologicznej w pomiarach (bio)impedancyjnych jest zapewnienie zerowej wartości średniej sygnału zasilającego próbkę. Innymi słowy, generator przebiegu pobudzającego nie powinien wprowadzać składowej stałej do przebiegu wyjściowego. W przypadku AD5933 warunek ten nie jest spełniony i co gorsza, wartość składowej stałej napięcia generowanego pomiędzy wyjściem VOUT, a wejściem wzmacniacza transimpedancyjnego (TIA), zmienia się w zależności od wyboru zakresu pracy – przy stałym napięciu odniesienia dla TIA (równym połowie napięcia zasilającego), offset generatora zmienia się w dość szerokim zakresie. Problem ten można zniwelować, dodając wtórnik napięcia o wejściu spolaryzowanym dzielnikiem napięcia i sprzężony z linią VOUT zmiennoprądowo (przez szeregowy kondensator – rysunek 7). Taka prosta modyfikacja wprowadza jednak kolejne ograniczenie – aby móc uzyskać szerokie pasmo pomiarowe (obejmujące także najniższe częstotliwości), należałoby zastosować układ C1, R1, R2 o dużej stałej czasowej, a to prowadziłoby do niepożądanych opóźnień w ustalaniu offsetu (długi czas ustalania, czyli tzw. settling time). W jednej z publikacji naukowców z Politechniki Wrocławskiej można znaleźć interesujący, choć znacznie bardziej rozbudowany układ pomiarowy, wykorzystujący uśrednianie sygnału z dwóch detektorów szczytowych do szybkiego ustalania offsetu przy dowolnie małej częstotliwości [3];
  • niejednoznaczne zachowanie układu przy skrajnych wartościach impedancji – układ bazujący na AD5933, z uwagi na brak pełnego monitoringu napięcia i prądu, może wskazywać błędne wyniki pomiaru w miarę zbliżania się mierzonej impedancji do krańców użytecznego zakresu. W przypadku niskich impedancji (o wartości mniejszej, niż wartość rezystora RFB) istnieje ryzyko przesterowania przetwornika ADC. Z kolei zbyt duża impedancja będzie skutkowała istotnym spadkiem SNR. Stosując front-end warto zatem przemyśleć dodatkowe zabezpieczenia programowe, których celem będzie detekcja potencjalnych przekłamań w pomiarze;
  • konieczność kalibracji w pełnym zakresie ustawień – układ AD5933, znów ze względu na brak kontroli wartości prądu i napięcia na impedancji mierzonej, musi być skalibrowany z użyciem znanej impedancji (najlepiej bezindukcyjnego rezystora) po każdej zmianie wzmocnienia PGA, napięcia wyjściowego lub rezystora RFB. Należy także przewidzieć możliwość kalibracji w pełnym zakresie stosowanych częstotliwości, co w przypadku szerokopasmowych układów spektroskopowych może nastręczać niemałych trudności, wynikających z niepożądanych pojemności i indukcyjności pasożytniczych.
Rysunek 7. Przykładowy układ usuwania offsetu DC na wyjściu AD5933

Warto w tym miejscu dodać, że układ AD5933 posiada także swój prostszy odpowiednik – AD5394. Okrojona wersja kultowego front-endu jest wyposażona w czterokrotnie wolniejszy przetwornik ADC (250 kSps), brakuje w niej także czujnika temperatury.

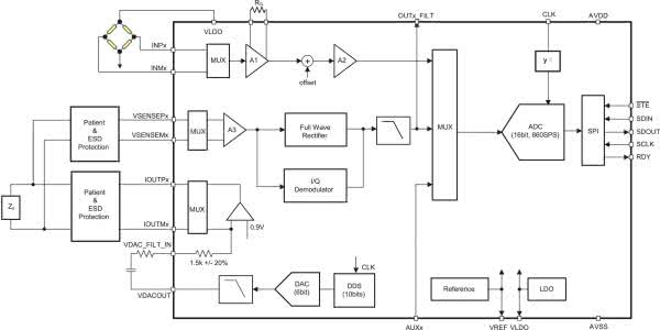
AFE4300

Firma Texas Instruments wprowadziła na rynek układ AFE4300, integrujący dwa bloki funkcjonalne – 4-elektrodowy miernik impedancji oraz kanał pomiarowy do obsługi mostka tensometrycznego. Przeznaczeniem układu są wagi łazienkowe (i inne urządzenia biomedyczne), wyposażone w funkcję spektroskopowej analizy składu ciała. Schemat blokowy układu pokazano na rysunku 8.

Rysunek 8. Schemat funkcjonalny front-endu AFE4300

W tym przypadku mamy już do czynienia z generatorem przebiegu pobudzającego o wyjściu prądowym, sterowanym przez 10-bitowy rdzeń DDS z 6-bitowym przetwornikiem DAC (1 MSps), zaś w odróżnieniu od omówionych wcześniej układów AD5933/4, do wyznaczenia wektorów impedancji użyty jest demodulator I/Q, dzięki czemu możliwe było zastosowanie wolniejszego przetwornika ADC (860 Sps) o rozdzielczości 16 bitów. Układ komunikuje się z procesorem nadrzędnym przez interfejs SPI i pobiera zaledwie 110 μA prądu zasilania. Co ważne, wbudowane multipleksery pozwalają na pomiar impedancji aż w 3 kanałach, warto też dodać, że w 2-hercowym paśmie front-end oferuje szum na poziomie 0,1 Ω RMS. Osoby zainteresowane zastosowaniem układu AFE4300 mogą zwrócić się do producenta z prośbą o udostępnienie szczegółowej dokumentacji. Pełna nota katalogowa jest bowiem niejawna i przekazywana indywidualnie na zapytanie klienta.

Podsumowanie

Szeroko opisany front-end AD5933 zyskał sporą popularność, a dzięki posiadanej „palmie pierwszeństwa” wszedł do kanonu układów do pomiaru impedancji, stosowanych w wielu aplikacjach biomedycznych (i nie tylko). Liczne problemy, z jakimi zmagają się konstruktorzy stosujący go do budowy urządzeń pomiarowych, są niejako rekompensowane przez jego niekwestionowane zalety, upraszczające konstrukcję bloku wstępnego przetwarzania zmierzonego sygnału. Co ciekawe, układy AD5933/4 są praktycznie jedynymi dostępnymi obecnie front-endami „czysto” impedancyjnymi. Niemal wszystkie inne układy AFE, wyposażone w bloki pomiaru impedancji, oferują też szereg innych funkcji – wzmacniacze biosygnałowe (EKG), interfejsy czujników optoelektronicznych, itp.

Zaprezentowany dalej układ AFE4300 jest natomiast dobrym wstępem do prezentacji wielofunkcyjnych AFE biomedycznych, gdyż większość współczesnych realizacji bazuje na pewnych powtarzalnych rozwiązaniach. W kolejnym odcinku Poradnika Implementacji zaprezentujemy takie właśnie „perełki” współczesnego świata półprzewodników, niejednokrotnie zaskakujące bogatym wyposażeniem peryferyjnym zamkniętym w niebywale zminiaturyzowanej postaci.

inż. Przemysław Musz, EP

[1] Części rzeczywiste impedancji są bowiem w przypadku idealnych elementów LC równe zeru.
[2] Ze względu na klasyczne określenia składowych liczby zespolonej, można także spotkać zapis (Re, Im), oznaczający część rzeczywistą (Real) i urojoną (Imaginary)
[3] Chabowski K., Piasecki T., Dzierka A., Nitsch K., „Simple wide frequency range impedance meter based on AD5933 integrated circuit”, Metrol. Meas. Syst., Vol. XXII (2015), No. 1, pp. 13–24

Artykuł ukazał się w
Elektronika Praktyczna
październik 2021
Elektronika Praktyczna Plus lipiec - grudzień 2012

Elektronika Praktyczna Plus

Monograficzne wydania specjalne

Elektronik listopad 2025

Elektronik

Magazyn elektroniki profesjonalnej

Raspberry Pi 2015

Raspberry Pi

Wykorzystaj wszystkie możliwości wyjątkowego minikomputera

Świat Radio listopad - grudzień 2025

Świat Radio

Magazyn krótkofalowców i amatorów CB

Automatyka, Podzespoły, Aplikacje listopad - grudzień 2025

Automatyka, Podzespoły, Aplikacje

Technika i rynek systemów automatyki

Elektronika Praktyczna listopad 2025

Elektronika Praktyczna

Międzynarodowy magazyn elektroników konstruktorów

Elektronika dla Wszystkich grudzień 2025

Elektronika dla Wszystkich

Interesująca elektronika dla pasjonatów