Praktyczne aplikacje scalonych układów AFE (7). Front-endy do pomiarów (bio)chemicznych

Praktyczne aplikacje scalonych układów AFE (7). Front-endy do pomiarów (bio)chemicznych

W poprzednim odcinku cyklu zaprezentowaliśmy front-endy przeznaczone do wykonywania pomiarów biomedycznych w paśmie światła widzialnego oraz podczerwieni. Wszystkie omówione dotychczas układy umożliwiały akwizycję sygnałów wprost z żywego organizmu, co w nomenklaturze medycznej i biologicznej określa się jako pomiary in vivo. W tym miesiącu po raz pierwszy przyjrzymy się układom przeznaczonym do badań na próbkach substancji biologicznych pobranych z organizmu (in vitro), choć opisane rozwiązania znajdują zastosowanie także w niemedycznych pomiarach substancji organicznych i nieorganicznych innego pochodzenia.

Biosensor – technologia na styku biologii i elektroniki

Pojęciem nader często spotykanym w odniesieniu do różnorodnych chemicznych i biochemicznych metod pomiarowych jest biosensor. Według klasycznej definicji system taki jest czujnikiem złożonym z części biologicznej (odczynnika, fragmentu tkanki, a nawet kontrolowanej kolonii bakterii) oraz części aparaturowej, odpowiedzialnej za przetworzenie specyficznych sygnałów biofizycznych lub chemicznych, generowanych w wyniku oddziaływania substancji poddawanej analizie (tzw. analitu) z częścią biologiczną biosensora. W zależności od rodzaju wykrywanego czynnika, poszczególne biosensory różnią się zarówno pochodzeniem części biologicznej, jak i metodą detekcji, używaną przez część aparaturową (rysunek 1).

Rysunek 1. Koncepcja budowy systemu pomiarowego opartego na biosensorze

Ta pierwsza może wykorzystywać m.in.:

  • enzymy,
  • sondy molekularne – do detekcji DNA,
  • fragmenty tkanek pochodzenia zwierzęcego lub roślinnego,
  • specyficzne kolonie bakterii,
  • chemoreceptory.

Część aparaturowa może natomiast bazować na:

  • zjawiskach elektrochemicznych – stężenie analitu jest określane (z wykorzystaniem znanej krzywej kalibracji) poprzez pomiar wartości natężenia prądu lub napięcia generowanego przez reakcję chemiczną czy też przez detekcję zmian impedancji elektrycznej próbki;
  • termodynamice reakcji – niektóre procesy biologiczne generują mierzalną ilość ciepła, co pozwala na określenie zawartości danego analitu w próbce;
  • właściwościach optycznych – do pomiaru wykorzystywane są m.in. zjawiska fluorescencji (emisja światła po kontrolowanej ekspozycji na określoną falę elektromagnetyczną) czy też zmiana barwy próbki pod wpływem działania części biologicznej biosensora (metody fotometryczne i kolorymetryczne).

O ile w przypadku zjawisk termodynamicznych oraz optycznych mogą być zastosowane dość standardowe układy pomiarowe (jeżeli tylko zapewniają odpowiednią rozdzielczość, czułość i poziom szumu), o tyle w przypadku metod elektrochemicznych stosowane są front-endy bezpośrednio (galwanicznie) współpracujące z układem elektrod (zanurzonym w próbce) lub też ze zintegrowanym paskiem testowym (stanowiącym podstawę do umieszczenia próbki roztworu). Warto też zwrócić uwagę na fakt, że nie wszystkie układy pomiarowe przeznaczone do badań (bio)chemicznych można uznać za biosensory – przykładem mogą być klasyczne sondy pH-metryczne, które – choć bazują na zjawiskach elektrochemicznych – korzystają z odczynników pochodzenia nieorganicznego.

Pomiar pH za pomocą klasycznych sond szklanych

Omówienie elektrochemicznych układów pomiarowych warto zacząć od najprostszych (od strony elektronicznej) pH-metrów, wykorzystujących klasyczne sondy szklane (zanurzeniowe). Widok przykładowego czujnika tego typu, w nieco unowocześnionym wykonaniu, został pokazany na fotografii tytułowej – nie zagłębiając się w chemiczne szczegóły konstrukcji takiej sondy, wystarczy wiedzieć, że składa się ona z dwóch elektrod prętowych, z których jedna zanurzona jest w wewnętrznym zasobniku z roztworem wzorcowym, druga zaś pozostaje w kontakcie z drugim roztworem, oddzielonym od mierzonej substancji membraną przepuszczalną dla jonów (rysunek 2).

Rysunek 2. Budowa typowej sondy pH-metrycznej; 1 – membrana przepuszczalna dla jonów, 2 – elektroda pomiarowa, 3 – elektrolit wewnętrzny, 4 – osad chlorosrebrowy (efekt starzenia sondy), 5 – elektroda wzorcowa (referencyjna), 6 – roztwór wzorcowy, 7 – diafragma, 8 – obudowa

Umieszczenie sondy w badanym roztworze powoduje – na drodze wymiany jonów – ustalenie określonej różnicy potencjałów pomiędzy obydwiema elektrodami. Wartość siły elektromotorycznej (SEM) jest zależna od pH roztworu poddawanego analizie, zatem do wykonania pomiaru z użyciem czujnika wystarczy przetwornik ADC o wysokiej rozdzielczości bądź konwerter ADC z dodatkowym wzmacniaczem o dużej impedancji wejściowej. Przeliczenia zmierzonego napięcia na wartość pH można dokonać z użyciem prostej tablicy LUT.

LMP91200

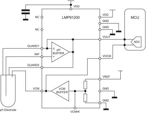
Firma Texas Instruments, mając na uwadze wymagania współczesnych systemów mikroprocesorowych, zadbała o wdrożenie do swojego portfolio układu AFE przygotowanego specjalnie na potrzeby pH-metrów. Front-end oznaczony symbolem LMP91200 to w pełni analogowy, konfigurowalny stopień wejściowy, zoptymalizowany pod kątem użycia w niskomocowych układach do pomiaru pH. Schemat aplikacyjny układu został pokazany na rysunku 3.

Rysunek 3. Typowy schemat aplikacyjny układu LMP91200

Sercem prezentowanego AFE są dwa wzmacniacze operacyjne. Pierwszy z nich pełni funkcję bufora napięciowego o wzmocnieniu jednostkowym (wtórnik napięcia) i ultraniskim prądzie polaryzacji wejść (niewiele ponad 400 fA i to na końcu zakresu dopuszczalnych temperatur pracy, tj. przy 85°C). Aby wykorzystać zalety tak wysokiej impedancji wejść wzmacniacza, w praktycznym układzie należy przewidzieć zastosowanie pierścienia ekranującego w postaci ścieżki na PCB okalającej cały tor wejściowy – producent maksymalnie ułatwił implementację tego rozwiązania, wyprowadzając wyjście wzmacniacza aż na dwa dodatkowe piny obudowy TSSOP16 i umieszczając je wokół wejścia nieodwracającego. Dzięki temu budowa poprawnego layoutu płytki drukowanej jest wręcz banalnie prosta – przykład pokazano na rysunku 4. Warto dodać, że do potencjału pierścienia można też podłączyć ekran przewodu sondy pomiarowej (o ile jej konstrukcja umożliwia takie połączenie, gdyż w wielu przypadkach sonda współpracuje ze zwykłym przewodem koncentrycznym, zakończonym wtykiem BNC), dzięki czemu obydwie żyły prowadzące od elektrod do układu AFE będą objęte aktywnym ekranem. Takie rozwiązanie znakomicie zwiększy odporność układu na wszechobecne zakłócenia EMI, przenoszone zwłaszcza drogą sprzężenia pojemnościowego.

Rysunek 4. Poprawny layout PCB dla układu LMP91200, uwzględniający pierścień ekranu aktywnego wokół wejścia sygnałowego

Drugi wzmacniacz operacyjny (VCM buffer) służy do ustalenia offsetu napięciowego, równego połowie napięcia odniesienia, podłączonego do układu za pomocą pinu VREF. Wysoka rezystancja zastępcza dzielnika (250 kΩ) zapewnia mały pobór prądu, a dodatkowo ułatwia bezpośrednie podłączenie nawet do niebuforowanych źródeł napięcia referencyjnego.

Zaletą zaprezentowanego rozwiązania okazuje się umożliwienie pracy układu LMP91200 w urządzeniach o zasilaniu pojedynczym (tj. bez ujemnego napięcia polaryzującego dla części analogowej) – jest to zatem ukłon w stronę konstruktorów przyzwyczajonych do unipolarnych układów zasilania urządzeń mikroprocesorowych, gdyż sama sonda, ze swojej „chemicznej natury rzeczy”, generuje napięcia bipolarne podczas pracy w pełnym zakresie pH.

Pomiar stężenia glukozy we krwi obwodowej

Słusznym skojarzeniem z biosensorami, które mogło nasunąć się uważnemu Czytelnikowi po lekturze wstępu do niniejszego artykułu, są popularne glukometry elektroniczne, dostępne w aptekach i sklepach medycznych. Istotnie, mierniki poziomu cukru – wykorzystujące kroplę krwi obwodowej pacjenta (pobranej z naczyń skórnych, najczęściej z opuszka palca ręki) – bazują najczęściej właśnie na metodzie elektrochemicznej. Funkcję biosensora elektroenzymatycznego pełni jednorazowy pasek testowy, zbudowany w oparciu na układzie elektrod planarnych, umieszczonych na dielektrycznym podłożu i otoczonych (w obszarze okienka pomiarowego) enzymem – oksydazą glukozową. Substancja ta katalizuje reakcję utleniania glukozy, znajdującej się w naniesionej na okienko pomiarowe kropli krwi, co prowadzi do wzrostu pH i wydzielenia nadtlenku wodoru, a w konsekwencji także spadku ciśnienia parcjalnego tlenu w próbce. Intensywność przemian chemicznych można monitorować za pośrednictwem tzw. układu potencjostatycznego (rysunek 5).

Rysunek 5. Uproszczony schemat topologii 3-elektrodowego czujnika elektrochemicznego z potencjostatem

Schemat praktycznej realizacji takiej topologii, zawierającej czuły wzmacniacz transimpedancyjny, pokazuje rysunek 6. Potencjostat (w jego roli występuje wzmacniacz operacyjny z wejściami wysokoimpedancyjnymi, np. JFET) ustala napięcie, panujące na tzw. przeciwelektrodzie (CE), przy czym jako poziom odniesienia jest wykorzystywany potencjał elektrody referencyjnej (RE). Wejścia wzmacniacza transimpedancyjnego (TIA) są spolaryzowane nieco innym napięciem, a – z uwagi na duże wzmocnienie różnicowe wzmacniacza – elektroda pracująca (WE) znajduje się praktycznie na identycznym potencjale, co wejście nieodwracające TIA. Różnica potencjałów pomiędzy elektrodami RE i WE jest więc stała i zależna od napięć polaryzujących wejścia nieodwracające obu wzmacniaczy operacyjnych. Przepływ prądu – kontrolowany przez przebieg reakcji chemicznej – ma zatem miejsce pomiędzy elektrodami CE i WE, a napięcie proporcjonalne do natężenia owego prądu jest dostępne na wyjściu wzmacniacza transimpedancyjnego. W skrócie rzecz ujmując, można stwierdzić, że układ zapewnia stałe napięcie „polaryzujące” próbkę, zaś właściwy pomiar odbywa się na drodze amperometrycznej.

Rysunek 6. Praktyczna realizacja topologii potencjostatycznej z użyciem dwóch wzmacniaczy operacyjnych

LMP91000

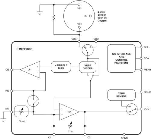
Układ potencjostatyczny jest szeroko stosowany nie tylko w układach pomiaru glukozy w próbce płynu ustrojowego pacjenta – równie często spotkamy go w innych zastosowaniach elektrochemicznych, w tym w układach aplikacyjnych czujników, służących do wykrywania gazów toksycznych. Firma Texas Instruments stworzyła front-end o oznaczeniu LMP91000 – podobieństwo nazwy układu do opisanego wcześniej modelu LMP91200 jest dość mylące, gdyż obydwa produkty różnią się praktycznie wszystkim: zarówno konstrukcją, jak i parametrami, oferowaną funkcjonalnością, a także zakresem potencjalnych zastosowań. Schemat aplikacyjny układu został pokazany na rysunku 7.

Rysunek 7. Typowy schemat aplikacyjny układu LMP91000

Sercem front-endu LMP91000 jest układ dwóch precyzyjnych wzmacniaczy operacyjnych – pracującego w roli potencjostatu wzmacniacza A1 oraz wzmacniacza transimpedancyjnego (TIA), odpowiedzialnego za pomiar prądu płynącego przez biosensor. Układ ma trzy wyprowadzenia elektrodowe o standardowych oznaczeniach (CE, RE oraz WE), przeznaczone do bezpośredniego podłączenia czujnika (np. paska testowego). Potencjał odniesienia wzmacniacza A1 jest ustalany przez przestrajany cyfrowo dzielnik napięcia, który stanowi dodatkowo źródło potencjału polaryzującego wejście nieodwracające wzmacniacza TIA. Wewnętrzne klucze analogowe umożliwiają wykorzystanie zewnętrznego źródła napięcia odniesienia bądź użycie w jego roli dodatniej szyny zasilania układu (VDD), pozwalają także na obejście (bypass) dzielnika i podłączenie linii VREF/VDD bezpośrednio do TIA.

Interfejs I2C, wyposażony w blok rejestrów konfiguracyjnych, ułatwia ponadto regulację wzmocnienia (czułości) wzmacniacza transimpedancyjnego przez podłączenie wewnętrznych rezystorów o wartości 2,75; 3,5; 7; 14; 35; 120 lub 350 kΩ. Choć wzmocnienie wypadkowe ma tolerancję fabryczną na poziomie aż 5%, to wzmacniacz TIA zapewnia bardzo dobrą liniowość rzędu 0,05% – przy zastosowaniu cyfrowej kalibracji po stronie procesora nadrzędnego, układ LMP91000 nadaje się zatem doskonale do budowy precyzyjnych torów pH-metrycznych. Dodatkową kompensację i filtrację szumów można zapewnić przez dodanie zewnętrznego kondensatora – pozwalają na to wyprowadzenia C1 i C2, prowadzące wprost do rezystora sprzężenia zwrotnego TIA.

Producent układu LMP91000 zadbał także o funkcję pomiaru temperatury z użyciem wewnętrznego, monolitycznego czujnika – co ciekawe, sensor może być przełączony na to samo wyprowadzenie, z którego korzysta wyjście wzmacniacza TIA, a do multipleksowania obu źródeł sygnałów służy osobny klucz analogowy. Całość pomiaru może być zatem realizowana przy użyciu zaledwie jednokanałowego przetwornika ADC. Układ należy zasilać napięciem od 2,7 V do 5,25 V, produkt jest dostępny w 14-pinowej obudowie WSON o rozmiarach zaledwie 4×4 mm.

Rysunek 8. Sposób realizacji pomiaru z wykorzystaniem czujnika z wyjściem elektrogalwanicznym i układu LMP91000 (konfiguracja odwracająca)

Warto dodać, że – oprócz klasycznej, 3-elektrodowej topologii potencjostatycznej – układ może pracować także z czujnikami 2-pinowymi. Dwa przykładowe zastosowania pokazano na rysunkach 8 (pomiar napięcia ze stałym odniesieniem do masy układu) i 9 (pomiar potencjostatyczny ze zwartymi elektrodami CE oraz RE). W przykładzie z rysunku 8 czujnik generuje niewielki prąd o natężeniu zależnym od koncentracji mierzonego gazu (np. tlenu), dlatego też konieczne jest zastosowanie równoległego rezystora, pełniącego funkcję prostego konwertera prąd-napięcie [1]. Wzmacniacz TIA pracuje tutaj jako klasyczna topologia nieodwracająca opampa.

Rysunek 9. Sposób realizacji pomiaru z zastosowaniem czujnika z wyjściem elektrogalwanicznym i układu LMP91000 (konfiguracja transimpedancyjna)

Układ z rysunku 9 zawiera natomiast wzmacniacz transimpedancyjny w jego właściwej roli, zaś bufor A1 pełni funkcję wtórnika napięciowego, polaryzującego ujemną elektrodę czujnika. Zewnętrzny rezystor stały nie jest zatem konieczny do prawidłowego działania układu, należy jednak pamiętać, że w niektórych sytuacjach taka topologia nie sprawdzi się z uwagi na brak bezpośredniego kontaktu galwanicznego czujnika z masą układu.

MAX30131

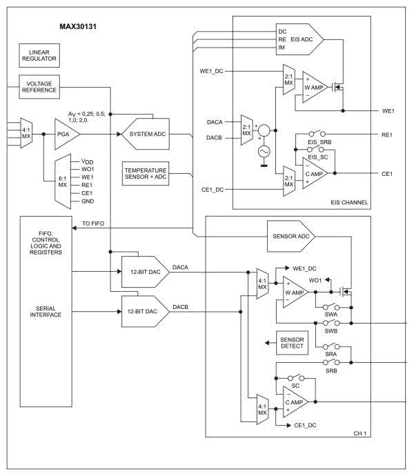
Znacznie bardziej rozbudowane rozwiązanie opracowała firma Maxim, wprowadzając na rynek układ MAX30131 (rysunek 10). Głównym przeznaczeniem front-endu są pomiary elektrochemiczne, prowadzone metodą trójelektrodową, z tą jednak różnicą, że samo AFE integruje nie tylko wysoce złożony układ analogowy, ale także szereg przetworników ADC, DAC (do ustalania napięcia polaryzującego elektrody), multiplekserów analogowych, a nawet… wbudowane źródło napięcia odniesienia i stabilizator. Producent poszedł jeszcze o krok dalej, wbudowując w strukturę front-endu 4-kanałowy, uniwersalny tor wejściowy z przełącznikiem 4:1, wzmacniaczem PGA oraz osobnym przetwornikiem ADC.

Rysunek 10. Schemat blokowy układu MAX30131 firmy Maxim

Podstawową różnicą funkcjonalną pomiędzy propozycją Maxima a układem LMP91000 jest jednak metodologia pomiarów – o ile obydwa układy są zdolne do prowadzenia analizy stałoprądowej, o tyle układ MAX30131 oferuje ponadto dodatkowy kanał, dostosowany do pracy z pobudzeniem przemiennym. Specjalnie skonstruowany przetwornik ADC generuje rozdzielone dane wyjściowe dotyczące zarówno składowej stałoprądowej (DC), jak i części rzeczywistej (RE) i urojonej (IM) zespolonej składowej zmiennej. Elektrochemiczna spektroskopia impedancyjna (EIS), wykonana z użyciem układu MAX30131, znajdzie zastosowanie w szeregu aplikacji biomedycznych, zaś jako przykład warto podać ciągłe monitorowanie poziomu glukozy. Urządzenia tego typu (CGM – continuous glucose monitoring), wykorzystujące cienką igłę umieszczoną w wierzchnich warstwach skóry pacjenta, monitorują zawartość glukozy w płynie śródmiąższowym. Zastosowanie analizy bioimpedancyjnej może – według danych literaturowych – nie tylko posłużyć do prowadzenia samego pomiaru zawartości cukru w płynie ustrojowym pacjenta, ale także umożliwić automatyczną detekcję zużycia czujnika w celu powiadomienia pacjenta o konieczności wymiany sondy.

Układ MAX30131 jest silnie zoptymalizowany pod kątem urządzeń przenośnych, w tym także zasilanych za pomocą niewielkich baterii guzikowych o małej pojemności. Front-end, dostępny w obudowie WLP25, pobiera z szyny zasilania średni prąd o natężeniu zaledwie 3,5 μA w stanie aktywnym i 1 μA w stanie uśpienia. Napięcie zasilania może wynosić od 1,7 V do 5,5 V. Niestety, jak to bywa w przypadku innowacyjnych front-endów medycznych (i nie tylko), producent nie ujawnia szczegółów technicznych w ogólnodostępnej części witryny – pełna nota katalogowa dostępna jest jedynie po podpisaniu klauzuli poufności z firmą Maxim.

Podsumowanie

Pomiary elektrochemiczne, w tym także prowadzone z użyciem biosensorów, można z powodzeniem realizować za pomocą dedykowanych do tego celu układów AFE. Optymalizacja parametrów metrologicznych pod kątem aplikacji pH-metrycznych czy glukometrycznych, a także silny nacisk, jaki producenci półprzewodników kładą na ograniczanie poboru mocy sprawiają, że przedstawione w tej części Poradnika Implementacji układy doskonale sprawdzają się w nowoczesnych urządzeniach przenośnych i aparaturze analitycznej, stosowanej nie tylko w medycynie, ale także innych branżach nauki i przemysłu. Znajomość omówionych dotąd układów stanowi doskonały wstęp do opisu złożonych, wieloparametrowych AFE, bazujących na metodach impedancyjnych, bioelektrycznych i optycznych. Zanim jednak przejdziemy do opisu najbardziej rozbudowanych i uniwersalnych przedstawicieli rynku front-endów medycznych, w kolejnym odcinku naszego kursu skupimy się na topologiach układowych, stosowanych w pomiarach bioimpedancyjnych – dogłębne zrozumienie tych metod i ich naturalnych ograniczeń jest bowiem podstawą do poprawnego stosowania poszczególnych układów w praktyce.

inż. Przemysław Musz, EP
przemyslaw.musz@ep.com.pl

[1] Uważny Czytelnik zauważy, że zaprezentowany układ jest w pewnym sensie „przerostem formy nad treścią”, gdyż w tak prostej aplikacji w zupełności wystarczyłby… klasyczny wzmacniacz PGA z wejściem napięciowym. Schemat ten podajemy jako przykład niestandardowego zastosowania front-endu przy wykorzystaniu dostępnych trybów pracy i konfiguracji, możliwych do wykonania za pomocą wewnętrznych kluczy analogowych.

Artykuł ukazał się w
Elektronika Praktyczna
wrzesień 2021
Elektronika Praktyczna Plus lipiec - grudzień 2012

Elektronika Praktyczna Plus

Monograficzne wydania specjalne

Elektronik listopad 2025

Elektronik

Magazyn elektroniki profesjonalnej

Raspberry Pi 2015

Raspberry Pi

Wykorzystaj wszystkie możliwości wyjątkowego minikomputera

Świat Radio listopad - grudzień 2025

Świat Radio

Magazyn krótkofalowców i amatorów CB

Automatyka, Podzespoły, Aplikacje listopad - grudzień 2025

Automatyka, Podzespoły, Aplikacje

Technika i rynek systemów automatyki

Elektronika Praktyczna listopad 2025

Elektronika Praktyczna

Międzynarodowy magazyn elektroników konstruktorów

Elektronika dla Wszystkich grudzień 2025

Elektronika dla Wszystkich

Interesująca elektronika dla pasjonatów