Praktyczne aplikacje scalonych układów AFE (2). Podział funkcjonalny front-endów. Podstawy pomiarów biomedycznych

Praktyczne aplikacje scalonych układów AFE (2). Podział funkcjonalny front-endów. Podstawy pomiarów biomedycznych

W poprzedniej części artykułu opisaliśmy najważniejsze cechy scalonych front-endów analogowych, które czynią te nowoczesne układy atrakcyjnym rozwiązaniem dla projektantów urządzeń pomiarowych (i nie tylko). Wskazaliśmy istotne zalety AFE i  nieliczne, choć także stosunkowo ważne bariery, związane z ograniczoną uniwersalnością front-endów poza ściśle określonym obszarem aplikacji. W tej części Poradnika Implementacji zajmiemy się kolejnym tematem, który bezpośrednio wiąże się z aplikacjami obszernego fragmentu rynku układów AFE – pomiarami biomedycznymi, dla których powstała obszerna grupa produktów, stanowiących podstawę współczesnych urządzeń medycznych i ubieralnych gadżetów sportowych.

Zanim jednak przejdziemy do tematyki pomiarów, zaprezentujemy ogólny podział front-endów, bowiem nie sposób wprowadzić Czytelników do tematyki układów AFE bez, choćby zgrubnego, nakreślenia podziału obecnych na rynku produktów pod względem aplikacji. Dlatego też w pierwszej części niniejszego artykułu skupimy się na przekrojowym przedstawieniu najważniejszych grup AFE, spotykanych w ofertach czołowych producentów półprzewodników.

Podział front-endów (nie tylko medycznych) z uwagi na zakres zastosowań

1. Układy AFE do pomiarów wielkości elektrycznych

  • Pomiary rezystancji – do tej kategorii zaliczamy zarówno front-endy przeznaczone do uniwersalnych zastosowań w pomiarach rezystancji w układzie mostkowym, jak i rozbudowane przetworniki analogowo-cyfrowe, wyposażone w wewnętrzne źródła prądowe do zasilania mierzonego obiektu w układzie czteroprzewodowym (Kelvina). Na pomiarach rezystancji bazują, także układy AFE przeznaczone do budowy wag tensometrycznych oraz pomiarów temperatury z użyciem czujników typu RTD.
  • Pomiary pojemności – układy AFE służące do pomiaru małych pojemności (zwykle na poziomie od kilku do kilkudziesięciu pikofaradów) opierają się na zmodyfikowanych przetwornikach ADC, wyposażonych w źródło sygnału pobudzającego (prostokątnego) oraz wewnętrzne, regulowane cyfrowo pojemności referencyjne, służące do redukowania wpływu offsetu (stałej pojemności) mierzonego obiektu. Taka technika pozwala na maksymalne użycie oferowanego przez AFE zakresu pomiarowego.
  • Pomiary indukcyjności – technika pomiaru indukcyjności z użyciem dedykowanych AFE bazuje na precyzyjnych układach rezonansowych, współpracujących z układem cyfrowym odpowiedzialnym za porównywanie częstotliwości obwodu LC (w którym element indukcyjny to odpowiednio dobrany czujnik w postaci – zazwyczaj planarnej – cewki) z częstotliwością odniesienia;
  • Pomiary mocy – układy AFE do pomiarów mocy w jedno- i trójfazowych obwodach sieciowych zawierają wysokiej rozdzielczości przetworniki ADC oraz układy kondycjonowania sygnałów napięciowych pochodzących z dzielników napięcia i przekładników lub boczników prądowych. Niektóre bardziej rozbudowane modele posiadają także wbudowane rdzenie obliczeniowe, znacznie upraszczające implementację najważniejszych pomiarów energetycznych.

2. Układy AFE do pomiarów podstawowych wielkości nieelektrycznych

  • Pomiary temperatury – na rynku dostępny jest szereg układów AFE, przeznaczonych specjalnie do pomiarów temperatury za pomocą konwencjonalnych termorezystorów (RTD) lub najpopularniejszych termopar. Niektóre z układów wspierają tylko wybrane rodzaje czujników, choć istnieją też uniwersalne front-endy, pozwalające na użycie niemal dowolnego z nich.
  • Ultradźwiękowe pomiary odległości – popularność dalmierzy i sonarów ultradźwiękowych w różnych dziedzinach techniki (robotyka, automatyka przemysłowa, motoryzacja, etc.) sprawiła, że niektórzy producenci układów scalonych wprowadzili do sprzedaży AFE przeznaczone do bezpośredniej obsługi przetworników ultradźwiękowych. Zastosowanie takich front-endów niebywale ułatwia budowę wysokiej jakości czujników odległości, bazujących na pomiarze czasu powrotu wiązki fal odbitej od przeszkody.

3. Układy AFE do zastosowań medycznych

  • Akwizycja biosygnałów elektrycznych – układy AFE służące do akwizycji i wstępnego przetwarzania biosygnałów elektrycznych (EKG, EEG, EMG itp.) są jedną z najbardziej obszernych grup front-endów dostępnych obecnie na rynku. Zakres aplikacji rozciąga się od prostych mierników tętna przeznaczonych dla sportowców, aż do wielokanałowych systemów akwizycji mikrowoltowych sygnałów elektroencefalograficznych, stosowanych w nieinwazyjnych badaniach aktywności kory mózgowej.
  • Pulsoksymetria, fotopletyzmografia – kolejną coraz obszerniejszą grupą układów AFE są produkty przeznaczone do budowy urządzeń medycznych i sportowych, służących do pomiaru tętna oraz saturacji krwi tętniczej na drodze jedno- lub wielokanałowej fotometrii.
  • Pomiary biochemiczne – do tego segmentu rynku AFE należą układy przeznaczone do budowy urządzeń wykorzystujących elektrochemiczne biosensory i bazujących na metodach woltamperometrycznych lub impedancyjnych.
  • Wieloparametrowe pomiary biomedyczne – bodaj najbardziej złożone, wielofunkcyjne układy AFE spośród wszystkich front-endów dostępnych obecnie na rynku oferują możliwość pomiarów biosygnałowych, optycznych, a nawet impedancyjnych za pomocą tego samego układu scalonego.
  • Akwizycja ultradźwięków – do celów ultrasonografii medycznej oraz przemysłowych badań nieniszczących wykorzystujących ultradźwięki powstał szereg rozbudowanych front-endów, oferujących kilka kanałów wejściowych w ramach pojedynczego układu scalonego. Niektóre AFE z tego segmentu rynkowego silnie wspierają implementację zarówno technik impulsowych, jak i dopplerowskich pomiarów z wykorzystaniem fali ciągłej (CW).
  • Akwizycja danych w urządzeniach obrazowania medycznego – kolejna grupa wielokanałowych układów AFE, dedykowanych do obsługi detektorów tomograficznych oraz urządzeń obrazowania, stosowanych w cyfrowej radiografii bezpośredniej. Najbardziej rozbudowane układy oferują nawet 256 (!) jednakowych kanałów pomiarowych.

4. Układy AFE do zastosowań telekomunikacyjnych (RF) – do tej grupy należą m.in. wielokanałowe układy transceiverów z bezpośrednią przemianą częstotliwości oraz nowoczesne front-endy, oparte na ultra-szybkich przetwornikach ADC i DAC, umożliwiających bezpośrednie próbkowanie w zakresie mikrofal (pasmo C). Układy tego typu dają szerokie możliwości w projektowaniu urządzeń telekomunikacyjnych i laboratoryjnych, a także radarowych systemach szyków fazowanych.

Człowiek jako źródło biosygnałów, czyli biomedycyna okiem inżyniera elektronika

Podstawowym problemem w niemal wszystkich pomiarach biomedycznych jest szczególnie duża zmienność parametrów tych sygnałów, która wynika bezpośrednio ze zmienności biologicznej (różnice pomiędzy poszczególnymi organizmami), jak i sporej dynamiki (zmienności) w ramach pomiarów, prowadzonych u tej samej osoby. Praktycznie wszystkie parametry życiowe oscylują w pewnych granicach w zależności od pory dnia, stanu emocjonalnego, poziomu metabolizmu, fazy cyklu menstruacyjnego itp., a charakter tych zmian może być bardzo szybki (rzędu pojedynczych sekund) lub powolny (godziny, dni).

Istotnym problemem są także liczne artefakty, czyli pewnego rodzaju zakłócenia, które zaburzają (a czasem nawet uniemożliwiają) uzyskanie wyników o klinicznej przydatności i wiarygodności. Artefakty mogą pochodzić zarówno z pracy samego organizmu, jak i z otoczenia oraz jego wpływu na działanie aparatury. Konstrukcja front-endów do celów medycznych w coraz większym stopniu pomaga inżynierom w redukcji wpływu artefaktów na wyniki badań. O ile część zakłóceń można wyeliminować za pomocą właściwego operowania parametrami układów wejściowych (np. współczynnikiem CMRR wzmacniacza pomiarowego), o tyle artefakty o bardziej złożonej i niejednoznacznej naturze, zwłaszcza te, które w ramach szerokiego zakresu pasma częstotliwości pokrywają się z pasmem sygnału użytecznego i przez to są trudne do odfiltrowania, coraz częściej wymagają stosowania bardziej złożonych algorytmów, zwykle choć częściowo „zaszytych” już w ramach samego AFE.

Aplikacje profesjonalne vs. amatorskie

Ekspansja arsenału technik pomiarowych i analitycznych stosowanych do przetwarzania biosygnałów, napędzana przez rozwój coraz to wydajniejszych i bardziej energooszczędnych mikrokontrolerów sprawiła, że metody stosowane przez kilka dekad tylko i wyłącznie w poważnych zastosowaniach klinicznych trafiły niejako pod strzechy. Mowa tutaj już nie tylko o urządzeniach medycznych, przeznaczonych do zastosowań prywatnych (domowych), jak choćby o popularnych ciśnieniomierzach czy termometrach elektronicznych, ale także (a raczej przede wszystkim) o wszelkiego rodzaju gadżetach, pomocnych podczas amatorskiego oraz profesjonalnego uprawiania sportów. Opaski sportowe (smartbandy), inteligentne zegarki z funkcją pomiaru pulsu, saturacji, a nawet ciśnienia krwi oraz prostego, jednoodprowadzeniowego EKG, czy wreszcie pasy piersiowe, umożliwiające ciągłe monitorowanie rytmu serca podczas uprawiania wymagających dziedzin sportowych. Wszystkie te urządzenia korzystają z technik zaadaptowanych z drogiej aparatury klinicznej do profesjonalnego użytku w jednostkach ochrony zdrowia.

Rozróżnienie tych dwóch obszarów aplikacyjnych jest wyraźnie widoczne, także na rynku front-endów. Niektóre układy przeznaczone są tylko do aparatury medycznej wyższej klasy (stosowanej do monitorowania podstawowych funkcji życiowych oraz diagnozowania chorób), podczas gdy wiele innych, o pozornie zbliżonej funkcjonalności, przeznaczonych jest do mniej wymagających zastosowań, które, jak pokazuje praktyka, nie zawsze posiadają nawet kompletną certyfikację wymaganą dla urządzeń medycznych. Podstawowe różnice leżą, jak zawsze, w zakresie oferowanych przez układy funkcjonalności oraz w… jakości pomiarów, mierzonej np. rozdzielczością przetwornika ADC czy też efektywnym poziomem szumów.

Podstawowe rodzaje biosygnałów elektrycznych

Jak wspomnieliśmy już w pierwszej części cyklu (EP 03/2021), istnieje dość pokaźna grupa front-endów przeznaczonych do aplikacji medycznych oraz okołomedycznych. Szczególne miejsce wśród nich, tak z uwagi na liczebność dostępnych modeli układów, jak i zakres ich zastosowań, zajmują AFE służące do pomiaru biosygnałów elektrycznych oraz optycznych. Aby ułatwić Czytelnikowi zapoznanie się z tematyką pomiaru biosygnałów, w tej części artykułu przyjrzymy się bliżej tematyce akwizycji biologicznych sygnałów elektrycznych. Informacje o metodach optycznych zaprezentujemy w jednej z kolejnych części Poradnika implementacji, w ramach opisu układów AFE przeznaczonych do pulsoksymetrii i fotopletyzmografii.

Biosygnały elektryczne mierzone pasywnie

Do tej grupy należą wszelkie sygnały elektryczne, generowane samorzutnie przez organizm w wyniku zachodzących w nim procesów fizjologicznych. Ciało człowieka (a ściślej rzecz ujmując badany narząd oraz otaczające tkanki) jest taktowany jako źródło niewielkiego napięcia zmiennego, cechujące się najczęściej wysoką impedancją wewnętrzną oraz zmiennym w czasie udziałem składowej stałej o wartości (najczęściej) wielokrotnie większej, niż wartość międzyszczytowa sygnału użytecznego. Powolne zmiany offsetu napięciowego są nazywane dryfem izolinii (baseline wander), a ich powodem są ruchy pacjenta, ruchy samej klatki piersiowej spowodowane akcją oddechową (w przypadku badania EKG), a także zmiany impedancji elektroda-skóra [1]. Zakres amplitud sygnałów, ich charakter (okresowość, kształt itd.), jak również szerokość pasma użytecznego zależą od rodzaju badania. Pasmo biosygnałów rozciąga się od około 0,01 Hz do nawet ponad 2 kHz, zaś amplitudy wynoszą od pojedynczych mikrowoltów do około 10 mV.

Fotografia 1. Fotografia przykładowej elektrody Ag/AgCl na podłożu piankowym (https://bit.ly/3rRHxGG)

Istotnym czynnikiem wpływającym na wymagane parametry wejściowe układów pomiarowych jest charakter interfejsu elektroda-tkanka. W zdecydowanej większości badań nieinwazyjnych stosowane są elektrody typu Ag/AgCl wyposażone w dysk (zwany czasem czujnikiem), pokryty warstwą chlorku srebra oraz elektrolitem (najczęściej w postaci żelu), który kontaktuje się bezpośrednio ze skórą pacjenta (fotografia 1) [2]. Zadaniem takiego rodzaju elektrody jest konwersja prądów jonowych (typowych dla zjawisk fizjologicznych) na klasyczny (o nośnikach większościowych w postaci elektronów) sygnał napięciowy, możliwy do przetworzenia za pomocą wzmacniacza pomiarowego. Od momentu przyklejenia zespół przewodzący elektrody ulega stopniowej degradacji, z czasem zwiększając swoją impedancję, co ma bezpośredni wpływ na jakość rejestrowanych z powierzchni ciała sygnałów. Model elektryczny połączenia wzmacniacza pomiarowego z ciałem pacjenta został pokazany na rysunku 1.

Rysunek 1. Uproszczony model elektryczny połączenia elektroda-skóra

Do najważniejszych badań należą:

  • Elektrokardiografia (ECG, EKG) – rejestracja elektrycznej aktywności serca, odzwierciedlającej powstawanie oraz propagację potencjałów czynnościowych układu bodźcotwórczo-przewodzącego w mięśniu sercowym. Zapis odbywa się zwykle w kilku kanałach (zwanych odprowadzeniami), dzięki czemu możliwa jest identyfikacja określonych patologii w czynności elektrycznej serca, a pośrednio nawet w jego anatomii [3]. W sygnale EKG widoczne są tzw. załamki – odchylenia izolinii (odpowiadającej zerowemu napięciu różnicowemu pomiędzy elektrodami, z pominięciem offsetu DC), które odpowiadają określonym fazom cyklu pracy serca (np. skurczowi komór lub przedsionków). Załamki określane są literami P, Q, R, S, T oraz U, a na ich podstawie wyznacza się klinicznie istotne fragmenty, np. zespół QRS (czyli fragment sygnału obejmujący wszystkie trzy wymienione w nazwie załamki), czy też odstęp ST [4] (rysunek 2). Ocenie podlegają nie tylko kształt i czas trwania załamków, zespołów lub odcinków, ale także amplituda załamków, ich periodyczność oraz wzajemne zależności w różnych kombinacjach odprowadzeń. Elektrokardiografia jest jedynym badaniem, w którym kształty poszczególnych załamków są ściśle określone i powiązane z konkretnymi wnioskami diagnostycznymi [5]. W celu standaryzacji zapisów realizowanych w różnych warunkach i z użyciem odmiennych systemów (np. elektrokardiografów ambulatoryjnych, kardiomonitorów oraz monitorów holterowskich) stosowane są określone zestawy odprowadzeń, które można podzielić na:
    • unipolarne – sygnał jest mierzony pomiędzy elektrodą „gorącą”, a punktem odniesienia, wyznaczonym przez uśrednienie sygnału z kilku innych elektrod;
    • bipolarne – sygnał jest rejestrowany różnicowo pomiędzy dwoma różnymi elektrodami.
Rysunek 2. Schematyczne zobrazowanie zapisu EKG z zaznaczonymi załamkami i najważniejszymi odcinkami (odstępami)

Do odprowadzeń bipolarnych należą odprowadzenia I, II i III według tzw. trójkąta Einthovena (tzw. odprowadzenia kończynowe – rysunek 3).

Rysunek 3. Odprowadzenia kończynowe dwubiegunowe (według trójkąta Einthovena – I, II, III) oraz jednobiegunowe wzmocnione (według Goldbergera – aVR, aVL, aVF)

Odprowadzeniami jednobiegunowymi (unipolarnymi) są odprowadzenia wzmocnione (Goldbergera), mierzone w odniesieniu do „wirtualnego potencjału zerowego” (wyznaczonego przez zsumowanie potencjałów z trzech elektrod kończynowych: prawej i lewej k. górnej oraz lewej k. dolnej), a także tzw. odprowadzenia przedsercowe Wilsona (V1...V6), mierzone pomiędzy elektrodami umieszczonymi na przedniej i bocznej ścianie klatki piersiowej, a ww. punktem odniesienia (rysunek 4).

Rysunek 4. Odprowadzenia przedsercowe (Wilsona)
  • Elektroencefalografia (EEG) –  rejestracja elektrycznej aktywności kory mózgowej, prowadzona najczęściej w sposób nieinwazyjny, tj. za pomocą elektrod umieszczonych na powierzchni skóry głowy, zwykle według tzw. systemu 10–20 (rysunek 5). W celu zachowania właściwych proporcji pomiędzy odległościami dzielącymi poszczególne punkty pomiaru, elektrody umieszczane są w odpowiednio ukształtowanym, elastycznym czepku. Badanie wymaga jednoczesnego zapisu sygnałów z wielokrotnie większej liczby kanałów, niż w przypadku elektrokardiografii, co ma na celu zgrubne mapowanie aktywności poszczególnych ośrodków mózgu. Jednym z podstawowych problemów technicznych w rejestracji sygnałów elektroencefalograficznych jest niska amplituda sygnałów, wymuszająca stosowanie wzmacniaczy o relatywnie dużym wzmocnieniu. Przez kilkadziesiąt lat badań nad sygnałami elektroencefalograficznymi stosowanych było wiele technik analizy (w tym fourierowska analiza czasowo-częstotliwościowa, transformacja falkowa czy też analiza z użyciem sztucznych sieci neuronowych), jednak wysoce stochastyczny charakter tych zapisów (wynikający z sumowania sygnałów pochodzących od aktywności wielu milionów komórek nerwowych leżących w otoczeniu danej elektrody) sprawia, że badanie EEG dostarcza informacji o ograniczonej rozdzielczości przestrzennej, a w dodatku wymaga zastosowania podejścia statystycznego.
  • Elektromiografia (EMG) – rejestracja potencjałów czynnościowych mięśni, prowadzona w sposób nieinwazyjny (z użyciem elektrod powierzchniowych) bądź inwazyjny (z wykorzystaniem cienkich elektrod igłowych, wkłuwanych do poszczególnych partii badanego mięśnia). Podobnie, jak w przypadku EEG, także elektromiografia dostarcza sygnałów o charakterystyce stochastycznej, zwłaszcza w przypadku powierzchniowych (nieinwazyjnych) technik EMG, obrazujących jedynie w przybliżony sposób aktywność danego mięśnia. Dokładniejszą, bardziej lokalną techniką badania, jest elektromiografia igłowa, stosowana do wyznaczania tzw. sygnałów CMAP (compound muscle action potential) oraz SNAP (sensory nerve action potential) – w tym przypadku sygnały są na pierwszy rzut oka nieco zbliżone do przebiegów EKG, jednak ich geneza, interpretacja, jak i stopień zmienności są diametralnie inne, niż ma to miejsce w elektrokardiografii.
Rysunek 5. Schemat ułożenia elektrod EEG w badaniu według systemu 10–20

Warto dodać, że istnieje jeszcze szereg innych technik rejestracji biosygnałów elektrycznych (np. żołądka czy siatkówki), jednak w porównaniu do trzech wymienionych powyżej grup badań metody te są w praktyce stosowane znacznie rzadziej.

Cechy wspólne front-endów do akwizycji sygnałów bioelektrycznych

Zaprezentowane wcześniej informacje (w przysłowiowej pigułce) o podstawowych metodach diagnostyki bioelektrycznej należy podsumować zestawieniem wspólnych cech oraz różnic, które bezpośrednio wpływają na konstrukcję układów AFE.

1. Wysoka impedancja wejściowa i współczynnik CMRR – w większości przypadków impedancja organizmu widziana od strony wejścia wzmacniacza jest dość wysoka. Wymusza to stosowanie wzmacniaczy pomiarowych o bardzo niskich prądach wejściowych, a co także ważne – pomijalnie małych wejściowych prądach niezrównoważenia. Jest to o tyle istotne, że w przypadku obiektu tak niestabilnego metrologicznie jak organizm ludzki, trudno byłoby spodziewać się równych impedancji elektroda-skóra we wszystkich kanałach pomiarowych urządzenia. Wszelkie niesymetrie po stronie wejścia wzmacniacza pomiarowego powodują zwiększenie udziału sygnału wspólnego (który, jak wiemy z poprzedniej części artykułu, stanowi bardzo ważną drogę przenoszenia zakłóceń sieciowych i in. w czułych front-endach medycznych) w napięciu wyjściowym wzmacniacza. Dlatego tak ważne jest zachowanie najwyższej możliwej impedancji wejściowej.

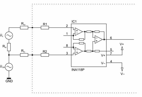
Rysunek 6. Uproszczony schemat zastępczy wejścia wzmacniacza z zaznaczonymi impedancjami wejściowymi

Uproszczony schemat sytuacji pomiarowej został pokazany na rysunku 6. Na sumaryczne napięcie wspólne UCM składa się przede wszystkim przydźwięk sieciowy, czyli częstotliwość 50 lub 60 Hz wraz z harmonicznymi wyższych rzędów, jak również składowa stała (a raczej wolnozmienna, co jest widoczne jako opisany wcześniej dryf izolinii). Za tłumienie UCM odpowiada wysoki współczynnik CMRR, typowy dla wzmacniaczy pomiarowych stosowanych we front-endach (a także dla wzmacniaczy w postaci osobnych układów scalonych, np. AD623 czy INA118). Niewielkie napięcie różnicowe Ud, (czyli właściwy sygnał użyteczny, np. przebieg EKG) jest ponadto zniekształcone przez zakłócenia (także różnicowe) pochodzenia mięśniowego oraz inne artefakty o genezie fizjologicznej, jak i zewnętrznej [6]. Dodatkowym źródłem napięć różnicowych jest wejściowy prąd niezrównoważenia. Nawet przy idealnie symetrycznych, zewnętrznych rezystancjach R1 i R2, prąd ten powoduje powstawanie sygnału zakłócającego, którego wzmacniacz nie jest w stanie stłumić.

2. Odporność na zakłócenia typu RFI rectification – wspólną cechą znakomitej większości wzmacniaczy pomiarowych jest wysoka wartość współczynnika CMRR, jednak tylko… przy niskich częstotliwościach. Producenci chwalą się wartościami rzędu 120 dB lub więcej, jednak podają tę liczbę zazwyczaj dla pasma z zakresu około podstawowej częstotliwości sieciowej. Im wyższa częstotliwość sygnału wspólnego, tym słabsze jego tłumienie przez obwody wzmacniacza. W zakresie od kilkudziesięciu kiloherców w górę układy typu INAMP praktycznie nie są w stanie poprawnie radzić sobie z wygłuszaniem niepożądanych napięć wejściowych.

Rysunek 7. Przykładowa realizacja filtra RFI dla wzmacniacza typu INAMP

Sytuacja staje się szczególnie uciążliwa dla częstotliwości z zakresu radiowego. Obwody wejściowe wzmacniacza zaczynają bowiem pełnić rolę prostego demodulatora (detektora), który dodaje swój wkład do wejściowego napięcia niezrównoważenia. Producenci wzmacniaczy operacyjnych zalecają stosowanie zewnętrznych, dolnoprzepustowych filtrów RFI w klasycznej topologii, pozwalającej na tłumienie zarówno wspólnych, jak i różnicowych składowych zakłóceń radiowych (rysunek 7). Nowoczesne front-endy mają jednak wbudowane filtry RFI, które przynajmniej w pewnym stopniu redukują opisany problem. Nie zmienia to jednak faktu, że w aplikacjach klinicznych należy stosować solidną (choć nie nadmierną) filtrację dolnoprzepustową z użyciem właściwie zaprojektowanych filtrów dyskretnych.

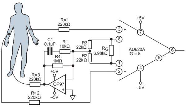
3. Obecność wbudowanych obwodów do „sterowania na prawą nogę” (RLD, right-leg drive) – we wcześniejszym opisie elektrokardiografii nieprzypadkowo pominęliśmy wskazanie prawej nogi (według medycznej terminologii – prawej kończyny dolnej) jako jednego z miejsc do przyłączenia elektrod kończynowych. A jednak, wszystkie systemy elektrokardiograficzne korzystają z czwartej elektrody kończynowej, mocowanej bądź nad kostką, bądź też (w holterowskich systemach odprowadzeń) umiejscowionej w rejonie prawego kolca biodrowego. Zadaniem elektrody jest wytworzenie potencjału wyrównawczego, pełniącego rolę swego rodzaju aktywnej masy.

Rysunek 8. Przykładowa realizacja sterowana na prawą nogę (RLD) w postaci dyskretnej

Jako przykład możemy podać pomiary wg odprowadzeń bipolarnych Einthovena – wejścia różnicowe wzmacniacza pomiarowego są co prawda podłączone do poszczególnych kończyn (np. górnych), ale… w układzie tym brakuje przecież podłączenia do masy układu! W systemach EKG, EEG czy EMG nie stosujemy jednak podłączenia dodatkowej elektrody bezpośrednio do masy. Zamiast tego powszechnie stosuje się dodatkowy wzmacniacz operacyjny, który podaje na tę trzecią elektrodę odwrócony (tj. w przeciwfazie) sygnał wspólny, przez co zakłócenia wspólne ulegają znacznej redukcji i to bez stosowania jakiejkolwiek agresywnej filtracji w dziedzinie częstotliwości. Popularną techniką pozyskania takiego sygnału jest pobranie napięcia ze środkowego odczepu rezystora ustalającego wzmocnienie wzmacniacza pomiarowego – rzecz jasna, zamiast potencjometru stosowane są dwa stałe rezystory precyzyjne (najlepiej 0,1%) o jednakowej wartości (równej połowie rezystancji koniecznej do uzyskania pożądanego współczynnika wzmocnienia). Przykład takiego rozwiązania podano na rysunku 8. Wszystkie układy AFE przeznaczone do pomiaru biosygnałów dają konstruktorowi możliwość skorzystania z wbudowanych obwodów sterowania RLD, bez konieczności dołączania zewnętrznego wzmacniacza operacyjnego.

4. Duża elastyczność zespołu multiplekserów wejściowych – kolejną wspólną cechą front-endów przeznaczonych do akwizycji sygnałów bioelektrycznych, są dość duże możliwości, oferowane przez wejściowe multipleksery. Warto zauważyć, że opisane wcześniej odprowadzenia elektrokardiograficzne pozwalają na uzyskanie aż 12 „kanałów” pomiarowych z użyciem zaledwie… 10 kabli (sześciu przedsercowych oraz czterech kończynowych, w tym RLD). Co więcej, z użyciem tylko czterech przewodów (kończynowych) można uzyskać aż 6 odprowadzeń, a to wszystko dzięki zastosowaniu odpowiednich kombinacji elektrod (podłączonych do wejść wzmacniacza bezpośrednio bądź z użyciem prostych sumatorów analogowych). Choć odprowadzenia w systemach EEG, EMG i in. mają zupełnie inną postać, to sposób tłumienia zakłóceń w trybie wspólnym (z użyciem RLD) jest identyczny dla wszystkich bioelektrycznych systemów akwizycji.

5. Optymalizacja pod względem częstotliwości – niejednokrotnie wspomnieliśmy już o istotnym udziale zakłóceń sieciowych w akwizycji sygnałów elektrycznych organizmu. Warto jednak dodać, że sam CMRR nie wystarczy, aby skutecznie stłumić wszechobecne zakłócenia w praktycznych aplikacjach urządzeń medycznych. Dlatego też przetworniki oraz układy sprzętowych filtrów cyfrowych we front-endach medycznych są projektowane w taki sposób, by możliwie jak najlepiej radziły sobie z tłumieniem częstotliwości sieci energetycznej (a także kilku wyższych harmonicznych). To ważne nie tylko ze względu na usunięcie niepożądanego przydźwięku – istotne jest też zachowanie możliwie płaskiego pasma przepustowego dla sygnałów użytecznych, gdyż płaskość charakterystyki częstotliwościowej zapewnia także właściwe odwzorowanie szybkozmiennych fragmentów badanego sygnału biologicznego – dość powiedzieć tutaj o zespole QRS, a dokładniej o samym załamku R, którego impulsowy kształt ogranicza możliwość stosowania zbyt silnej filtracji dolnoprzepustowej sygnału, uzyskanego ze wzmacniacza pomiarowego.

6. Obecność systemów detekcji odłączenia elektrod – odłączenie jednej lub kilku spośród elektrod elektrokardiografu może, jak niemal zawsze w przypadku awarii urządzeń medycznych, doprowadzić do nieakceptowalnie wysokiego ryzyka, skutkując utratą ważnych informacji diagnostycznych w kluczowym dla pacjenta momencie terapii lub obserwacji, bądź też wprowadzeniem w błąd personelu medycznego. Jako przykład podajmy asystolię – czyli ustanie akcji elektrycznej serca, skutkujące niechybnie nagłym zatrzymaniem krążenia (NZK), które w przypadku braku podjęcia szybkiej terapii (masaż serca, podanie adrenaliny, etc.) prowadzi do śmierci pacjenta. Odłączenie elektrody bądź kilku z nich może doskonale symulować ten stan, znany z filmów i seriali medycznych jako prosta linia na monitorze. Aby uniknąć podobnych sytuacji i w porę poinformować personel medyczny o konieczności poprawienia elektrod, które odkleiły się od powierzchni ciała bądź zsunęły z kończyny (w przypadku elektrod typu „klamra”), producenci front-endów wprowadzili proste, ale skuteczne rozwiązania, pozwalające na wykrycie faktu utraty lub pogorszenia kontaktu galwanicznego elektrody ze skórą. Wyróżniamy dwa rodzaje tego typu obwodów:

  • Detekcja w trybie DC – realizowana w najprostszy możliwy sposób poprzez podłączenie wewnętrznych rezystorów o dużej wartości, podciągających wejścia wzmacniacza pomiarowego do przeciwnych potencjałów zasilania (AVDD oraz AVSS – rysunek 9). Jeżeli kontakt z ciałem pacjenta zostanie utracony bądź wyraźnie pogorszony, przetwornik ADC zareaguje nasyceniem i umożliwi detekcję stanu awarii poprzez programowe sprawdzenie wartości wyjściowej. Alternatywą jest zastosowanie wbudowanych komparatorów cyfrowych, odczytywanych za pośrednictwem bitów sygnalizacyjnych w rejestrach komunikacyjnych AFE. W niektórych układach istnieje możliwość użycia zestawu dwóch źródeł mikroprądowych zamiast stałych rezystancji.
  • Detekcja w trybie AC – realizowana przez sterowane cyfrowo źródło prądowe, podające na wejście AFE niewielki sygnał o częstotliwości wykraczającej daleko ponad użyteczne pasmo pomiarowe sygnału badanego. W tym przypadku szybkozmienny sygnał testowy nakłada się na właściwy zapis biosygnału i – po odfiltrowaniu cyfrowym przez program użytkownika – pozwala na zgrubny pomiar impedancji elektroda-skóra.
Rysunek 9. Przykładowa realizacja systemu detekcji odłączenia elektrod w trybie DC

Różnice pomiędzy AFE dedykowanymi do akwizycji różnych rodzajów biosygnałów

W ostatniej części niniejszego artykułu wymienimy i opiszemy pokrótce kilka różnic, które można zauważyć porównując front-endy przeznaczone (przede wszystkim) do zastosowań w „świecie” elektrokardiografii oraz elektroencefalografii.

  • Detekcja impulsów rozrusznika – elektrokardiografy muszą siłą rzeczy zmagać się z relatywnie wysokonapięciowymi (w porównaniu do amplitudy sygnałów EKG) impulsami wszczepialnych kardiostymulatorów. Detekcja krótkotrwałych impulsów poprzez analizę ciągu danych z przetwornika ADC nie byłaby wiarygodna w przypadku zastosowania nieco niższych częstotliwości próbkowania. W niektórych front-endach EKG dostępne są jednak specjalne komparatory analogowe, pozwalające na wykrycie impulsów stymulatorów w sposób całkowicie sprzętowy, niejako poza samym przetwornikiem.
  • Poziom szumów, rozdzielczość przetwornika i zakres wzmocnień PGA – układy przeznaczone do EEG są zasadniczo bardziej wymagające pod względem osiąganych parametrów pomiarowych. Z uwagi na wielokrotnie niższe amplitudy sygnałów elektroencefalograficznych, układy takie wymagają wyższych wzmocnień maksymalnych, niższego poziomu szumów całkowitych oraz najwyższej możliwej rozdzielczości ADC (mikrowoltowych sygnałów EEG nie można bowiem dowolnie wzmacniać analogowo z uwagi na wspomniany wcześniej dryf izolinii, który niechybnie doprowadziłby do szybkiej saturacji wzmacniacza). Nic nie stoi jednak na przeszkodzie, aby wysokiej klasy AFE przeznaczone do EEG stosować, także do akwizycji sygnałów EKG. Analogicznie, lepsze front-endy EKG mogą być użyte, także do prostej akwizycji sygnałów mózgu (np. w tzw. technice BIS, czyli bispectral index).
  • Pomiar akcji oddechowej – zastosowanie zmiennoprądowego źródła sygnału pobudzającego oraz wbudowanego demodulatora wraz z filtrami górnoprzepustowymi pozwala rejestrować zmiany impedancji klatki piersiowej pacjenta, odzwierciedlające ruchy oddechowe. Metoda ta jest stosowana w wielu front-endach EKG, nie ma jednak z oczywistych przyczyn zastosowania do układów akwizycji EEG.
  • Funkcje dodatkowe – niektóre front-endy EKG przeznaczone do aplikacji sportowych posiadają „zaszyte” sprzętowo algorytmy do wyznaczania podstawowych parametrów sygnałowych (np. szybkości akcji serca poprzez automatyczną detekcję załamków R w celu wyznaczenia rytmu serca oraz jego zmienności). Trudno jednak szukać tego typu rozwiązań w wysokiej klasy front-endach dedykowanych do aplikacji klinicznych. W takich urządzeniach detekcja powinna być realizowana z użyciem bardziej zaawansowanych (a przez to także niezawodnych i wiarygodnych) algorytmów, zaimplementowanych w oprogramowaniu certyfikowanym niejako razem z urządzeniem.

Podsumowanie

Znajomość podstawowych cech biosygnałów elektrycznych umożliwia lepsze zrozumienie tematyki front-endów EKG oraz EEG, w tym przede wszystkim różnic i podobieństw pomiędzy poszczególnymi produktami tej klasy, dostępnymi na rynku półprzewodników. Choć nie sposób przedstawić (nawet w zarysie) wszystkich niuansów złożonej i niełatwej elektroniki medycznej, celem tego artykułu było zaprezentowanie tych aspektów, które są istotne z punktu widzenia projektanta elektronika. Uzbrojeni w przedstawione dotąd informacje możemy w kolejnej części cyklu Poradnik implementacji przejść do prezentacji konkretnych przykładów z oferty producentów układów scalonych.

inż. Przemysław Musz

  1. Ściślej rzecz ujmując, powinniśmy napisać „elektroda-tkanka” – w nielicznych przypadkach procedur inwazyjnych elektrody kontaktują się bowiem bezpośrednio z tkankami wewnątrz ciała. Przykładem może być elektrokortykografia – czyli śródoperacyjna elektroencefalografia (ECoG, iEEG), w której potencjały czynnościowe kory mózgowej są rejestrowane bezpośrednio z jej powierzchni, po otwarciu czaszki pacjenta.
  2. Dla ścisłości warto dodać, że elektrody samoprzylepne stosowane są przede wszystkim w długotrwałym monitorowaniu, np. na salach pooperacyjnych oraz oddziałach intensywnej opieki medycznej. W zastosowaniach do badań krótkotrwałych (np. ambulatoryjne EKG czy badanie EEG) stosowane są elektrody wielorazowego użytku, w których żel elektrolityczny jest nanoszony ręcznie z pomocą niewielkiej butelki.
  3. Jako przykład podajmy przerost lewej komory, związany z nadciśnieniem i widoczny w EKG dzięki analizie względnej amplitudy załamków elekrokardiogramu.
  4. Uniesienie lub obniżenie linii EKG na odcinku pomiędzy załamkami S oraz T ma pierwszorzędne znacznie w diagnostyce i różnicowaniu choroby niedokrwiennej i zawałów serca.
  5. Kształty załamków opisywane są także w zapisach elektroneurograficznych, czyli obrazie potencjałów czynnościowych obwodowego układu nerwowego – jednak zależności te nie są powtarzalne w tak wysokim stopniu, jak ma to miejsce w przypadku EKG.
  6. Warto zwrócić uwagę na fakt, że sygnały użyteczne, wykorzystywane w niektórych rodzajach badań, okazują się źródłem poważnych zakłóceń dla pomiarów innego typu biosygnałów. Przykładowo, ruchy mięśni powodują powstawanie sygnałów EMG, zakłócających zapis EKG, z kolei sygnały aktywności elektrycznej serca nakładają się (tak!) na zapisy elektroencefalograficzne. Sporym problemem jest fakt, że pasma częstotliwościowe różnych biosygnałów nakładają się w dużej części na siebie, co uniemożliwia efektywne odfiltrowanie (w prosty sposób) niepożądanych przebiegów bez uszkadzania docelowych sygnałów.
Artykuł ukazał się w
Elektronika Praktyczna
kwiecień 2021
Elektronika Praktyczna Plus lipiec - grudzień 2012

Elektronika Praktyczna Plus

Monograficzne wydania specjalne

Elektronik listopad 2025

Elektronik

Magazyn elektroniki profesjonalnej

Raspberry Pi 2015

Raspberry Pi

Wykorzystaj wszystkie możliwości wyjątkowego minikomputera

Świat Radio listopad - grudzień 2025

Świat Radio

Magazyn krótkofalowców i amatorów CB

Automatyka, Podzespoły, Aplikacje listopad - grudzień 2025

Automatyka, Podzespoły, Aplikacje

Technika i rynek systemów automatyki

Elektronika Praktyczna listopad 2025

Elektronika Praktyczna

Międzynarodowy magazyn elektroników konstruktorów

Elektronika dla Wszystkich grudzień 2025

Elektronika dla Wszystkich

Interesująca elektronika dla pasjonatów