Proste sposoby na napięcie ujemne

Proste sposoby na napięcie ujemne

We współczesnej elektronice na ogół używamy napięć zasilających o wartości dodatniej względem potencjału masy. Napięcia ujemne towarzyszą najczęściej układom analogowym i niektórym wyświetlaczom. Jak można takie napięcie uzyskać możliwie prostym sposobem? W artykule prezentuję kilka sprawdzonych sposobów.

Poniedziałek, 9:00, telefon od klienta.

- Halo, Michał?

- Nooo, cześć, co Cię sprowadza?

- Słuchaj, pamiętasz ten ostatni prototyp zasilacza, który niedawno nam wysłałeś?

- Pamiętam, wszystko z nim w porządku?

- W porządku jak najlepszym, tylko zapomnieliśmy, że do jednego opampa przyda się kawałek minusa, tak chociaż z -4 V. Wydajność prądowa bez znaczenia. Ogarniesz coś?

- Coś się wymyśli - odeślij, dolutuję to i owo.

Jeżeli układ z zamierzenia ma korzystać z napięć ujemnych, na przykład do zasilania wzmacniaczy operacyjnych lub innych układów analogowych, to uwzględnia się ten fakt na etapie projektowania zasilacza do owego układu. Zostaje wtedy użyty transformator z dwoma uzwojeniami, drugi prostownik, drugi filtr, stabilizatory etc. Problem pojawia się, kiedy mamy układ zasilany napięciem dodatnim (złożony np. z mikrokontrolera, wyświetlacza, modułu Wi-Fi), a wspomniane napięcie ujemne jest potrzebne tylko dla jednego, małego wzmacniacza operacyjnego, który wzmacnia napięcie z jakiegoś czujnika. Chodzi tylko o to, aby ów wzmacniacz prawidłowo przetwarzał sygnał bliski 0 V, więc to ujemne napięcie nie musi być „kosmicznie” wysokie - z reguły wystarczy potencjał względem masy na poziomie -4…-3 V. Wymagana wydajność prądowa też jest w takich sytuacjach niewysoka, wynosi przeważnie kilkanaście miliamperów. Mało tego - nawet stabilizacja nie jest konieczna, gdyż PSRR wzmacniacza i tak zrobi swoje.

I co począć w takim przypadku? Dostawiać drugi transformator albo przetwornicę izolowaną do wytworzenia tego napięcia? Niby można, ale w wielu przypadkach wcale nie trzeba tego robić. Przecież to są dodatkowe koszty, masa, rozmiary - oszczędzajmy wszędzie tam, gdzie ma to sens.

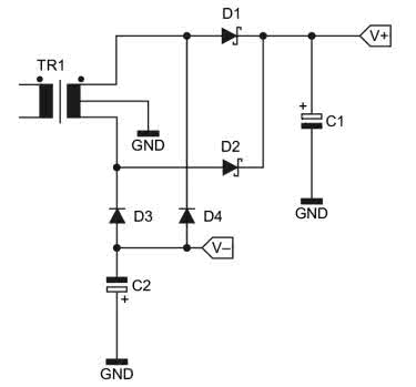
W przypadku zasilacza omawianego na wstępie mieliśmy do czynienia z transformatorem sieciowym o dzielonym uzwojeniu, który dostarczał napięcie dodatnie. W prostowniku znalazły się diody Schottky’ego (D1 i D2), co pozwoliło zminimalizować spadek napięcia i zapewnić możliwie wysokie napięcie wejściowe stabilizatora liniowego. W tej sytuacji dodałem tylko dwa elementy, jak na rysunku 1. Dioda D3 „wyciąga” prąd z kondensatora C2 w ujemnych półokresach sinusoidy, w których dioda D2 jest zatkana. Rozwiązanie bardzo proste, tanie i zapewniało napięcie ujemne o niezbyt wygórowanych parametrach. W tym układzie to wystarczyło.

Rysunek 1. Prostownik jednopołówkowy z transformatorem o dzielonym uzwojeniu

Z racji niesymetrycznego obciążenia uzwojeń tworzy się składowa stała prądu w uzwojeniu wtórnym, co podmagnesowuje rdzeń. Trzeba zwrócić na to uwagę przy pobieraniu większego prądu z zasilacza napięcia ujemnego, bo w takich warunkach rdzeń traci przenikalność, co pogarsza sprawność. Wystarczy tylko jedna modyfikacja w postaci dodania diody D4 (rysunek 2). Można zauważyć, że w tej chwili cały prostownik tworzy elegancki mostek Graetza.

Rysunek 2. Uzupełnienie układu z rysunku 1 do postaci prostownika dwupołówkowego

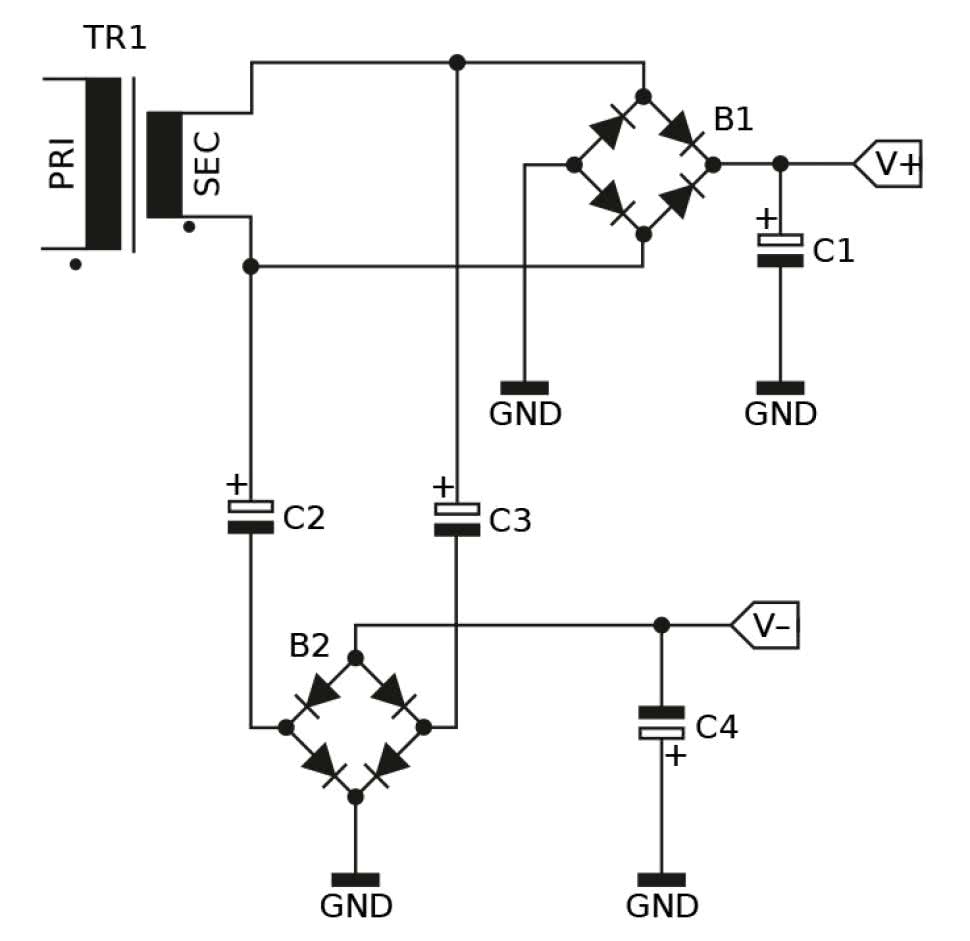
Jednak nie zawsze mamy do dyspozycji transformator z dzielonym uzwojeniem wtórnym. Prawdę mówiąc, w nowoczesnych układach to dosyć rzadko spotykane rozwiązanie. Częściej mamy do czynienia z sytuacją, w której pojedyncze uzwojenie wtórne jest podłączone do wejścia prostownika w układzie Graetza. Czymś w pełni prawidłowym byłoby użycie drugiego uzwojenia, do zasilenia drugiego prostownika - jednak nie zawsze jest to możliwe i/lub opłacalne. Użycie układu jak z rysunku 1 lub rysunku 2 nie jest możliwe, cóż więc czynić? Można „dobudować” prosty obwód składający się z dwóch kondensatorów elektrolitycznych, które zapewnią polaryzację diod w drugim mostku Graetza (rysunku 3). W praktycznych zastosowaniach kondensatory C2 i C3 mają pojemność rzędu 1000 μF lub więcej, co pozwala na pobranie z „ujemnego” wyjścia tak powstałego zasilacza prądu o natężeniu kilkudziesięciu miliamperów. Jedyną przeszkodą jest tutaj reaktancja kondensatorów. Trzeba również mieć na uwadze spadek napięcia na tychże kondensatorach, wywołany ową reaktancją.

Rysunek 3. Rozwiązanie stosowane w przypadku klasycznego zasilacza z mostkiem Graetza

No dobrze, a jeżeli w ogóle nie mamy do dyspozycji napięcia przemiennego, to co wtedy? Mamy układ zasilany, dajmy na to, z akumulatora bądź zespolonej przetwornicy impulsowej. Układy typu ICL7660, dedykowane do wytwarzania napięcia ujemnego, są dosyć drogie i mają mocno ograniczone parametry. Wtedy pomocny może okazać się dobrze znany obwód z rysunku 4. Na jego wejście podaje się przebieg prostokątny o wypełnieniu 50% i częstotliwości rzędu kilkuset herców do kilku kiloherców. Im wyższa będzie jego amplituda, tym wyższe (co do wartości bezwzględnej) napięcie ujemne otrzymamy na wyjściu - w praktycznych realizacjach, przy użyciu diod Schottky’ego, trzeba liczyć się ze stratą napięcia wynoszącą około 2 V. Polecam przy tym stosować kondensatory elektrolityczne lub tantalowe o pojemności 100 μF lub zbliżonej, choć ten układ jest w stanie wiele wybaczyć.

Rysunek 4. Prosty układ „odwracający” napięcie zasilany impulsowo

Z oczywistych względów należy zadbać o wysoką wydajność prądową wyjścia generującego ów przebieg. W swojej praktyce używam samodzielnego oscylatora na bazie układu 555 lub - jeżeli mam do tego warunki - korzystam z jednego z wbudowanych liczników mikrokontrolera. Wówczas ów licznik wytwarza ciągłą falę prostokątną całkowicie sprzętowo, bez angażowania rdzenia. Do zwiększenia amplitudy oraz wydajności prądowej polecam użycie scalonych driverów MOSFET. Bardzo dobrze nadają się one do tej roli - można je sterować niskim napięciem, a zasilać - wysokim (na poziomie nawet kilkunastu woltów), ponadto oferują małą rezystancję wyjściową. Jeden z moich znajomych porównał ten układ do powielacza napięcia, który bardzo chętnie był stosowany przez inżynierów z byłej NRD w urządzeniach RTV. I coś w tym jest…

Michał Kurzela, EP

Artykuł ukazał się w
Elektronika Praktyczna
wrzesień 2025
Elektronika Praktyczna Plus lipiec - grudzień 2012

Elektronika Praktyczna Plus

Monograficzne wydania specjalne

Elektronik listopad 2025

Elektronik

Magazyn elektroniki profesjonalnej

Raspberry Pi 2015

Raspberry Pi

Wykorzystaj wszystkie możliwości wyjątkowego minikomputera

Świat Radio listopad - grudzień 2025

Świat Radio

Magazyn krótkofalowców i amatorów CB

Automatyka, Podzespoły, Aplikacje listopad - grudzień 2025

Automatyka, Podzespoły, Aplikacje

Technika i rynek systemów automatyki

Elektronika Praktyczna listopad 2025

Elektronika Praktyczna

Międzynarodowy magazyn elektroników konstruktorów

Elektronika dla Wszystkich grudzień 2025

Elektronika dla Wszystkich

Interesująca elektronika dla pasjonatów