Oszczędzanie energii w teorii i w praktyce (9)

Oszczędzanie energii w teorii i w praktyce (9)

W poprzedniej części cyklu omawialiśmy użycie sieci GSM i przykładową płytkę GSM/GPS AND Technologies BK-A7970 z modułem SIMCOM A7670E. W tym odcinku jednak, zamiast zapowiedzianych pomiarów tego modułu, zajmiemy się nieco innym tematem: wykorzystaniem alternatywnych, odnawialnych źródeł energii do zasilania urządzeń elektronicznych. Te źródła były wprawdzie wspomniane w jednym z wcześniejszych artykułów, ale nie zostały wtedy omówione dokładnie. Przyjrzyjmy się im zatem, a do pomiarów modułu GSM wrócimy w przyszłości.

Gdy urządzenie znajduje się w miejscu trudno dostępnym, pozbawionym konwencjonalnych źródeł zasilania, do wyboru są trzy bazowe rozwiązania: ogniwa fotowoltaiczne, turbiny wiatrowe oraz różne generatory oparte na rozpadzie promieniotwórczym. W tej trzeciej kategorii mieszczą się radioizotopowe generatory termoelektryczne (RTG), używane niegdyś do zasilania radiolatarni i stacji pogodowych, generatory Stirlinga (korzystające z rozpadu nuklearnego jako źródła ciepła), oraz nowa technologia rozwijana od kilku lat i dostępna tylko dla nielicznych firm i instytucji badawczych: baterie betawoltaiczne. Twórcy tej technologii sugerują niebywałą żywotność tego rodzaju źródeł energii, ale dostępne obecnie generatory nie przekraczają mocy 100 μW, co przy przykładowym napięciu 3 V daje maksymalny prąd około 33 μA. Z oczywistych względów nie zajmiemy się więc źródłami opartymi o radioizotopy. Zamiast tego przyjrzyjmy się na początek konwencjonalnym i łatwo dostępnym ogniwom fotowoltaicznym.

Energia ze słońca

Ogniwa fotowoltaiczne jako źródło zasilania są używane od kilku dekad, na początku jednak technologia ta była zarezerwowana dla satelitów i sond kosmicznych. Z czasem ogniwa te zaczęły pojawiać się na rynku konsumenckim i to tam, gdzie energooszczędność była istotna: w zegarkach naręcznych i kieszonkowych kalkulatorach. Pobór prądu tego rodzaju urządzeń mieści się często w zakresie dziesiątek lub setek mikroamperów, więc nawet niewielki zestaw szeregowo połączonych ogniw wystarcza, by nie tylko zapewnić zasilanie na bieżące potrzeby, ale też doładować akumulator, jeśli takowy występuje w danej konstrukcji. Obecnie jednak technologia fotowoltaiczna stanowi ważny element rynku OZE (odnawialnych źródeł energii) – w 2023 roku odpowiadała za 5,5% globalnej produkcji energii, a w 33 krajach jej lokalny udział wynosił ponad 10%. W 2024 roku w Polsce produkcja energii elektrycznej z systemów fotowoltaicznych stanowiła 9% ogólnej produkcji energii. Ta technologia jest na tyle popularna, że koszty ogniw i kompletnych paneli w ostatnich latach znacząco spadły, a dla eksperymentujących hobbystów dostępne są używane panele i inne komponenty systemu PV w cenach stanowiących ułamek kosztów nowych elementów. Typowe, komercyjnie dostępne ogniwa i panele fotowoltaiczne mają sprawność 15...20%, tj. tylko taki procent energii promieniowania Słońca zamieniany jest na energię elektryczną. Oznacza to, że z jednego metra kwadratowego ogniw można uzyskać 150...200 W energii elektrycznej. Nas jednak interesować będą ogniwa znacznie mniejsze. Napięcie pojedynczego ogniwa wynosi 0,5...0,6 V bez obciążenia, dlatego poszczególne elementy łączy się szeregowo (w celu uzyskania wyższych napięć) oraz równolegle (dla wyższych prądów).

Rysunek 1. Charakterystyka I(U) (a) i P(U) (b) ogniwa fotowoltaicznego, w zależności od poziomu nasłonecznienia (za notą aplikacyjną AN1521)

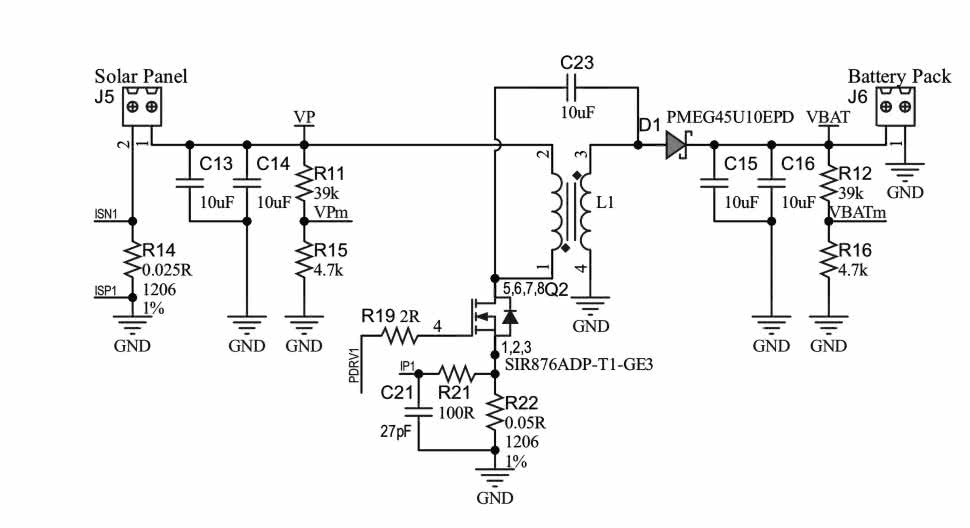
Rysunek 1 pokazuje charakterystyki I(U) oraz P(U) ogniwa fotowoltaicznego. Na charakterystyce P(U) zaznaczono punkty maksimum mocy dostarczanej przez ogniwo. W celu maksymalizacji sprawności stosuje się technikę o nazwie MPPT (ang. Maximum Power Point Tracking), czyli śledzenie punktu mocy maksymalnej. Technika ta bazuje na przetwornicy impulsowej, ale poza stabilizacją napięcia wyjściowego jej kontroler mierzy też napięcie i prąd wejściowy – i tak reguluje pracę przetwornicy, by iloczyn zmierzonych parametrów osiągał maksymalną możliwą wartość. Uproszczony schemat głównego toru zasilania takiej przetwornicy widać na rysunku 2. R14 to bocznik do pomiaru prądu ogniwa, zaś dzielnik napięcia na rezystorach R11 i R15 kontroluje napięcie panelu. Dzielnik R12-R16 pozwala na pomiar napięcia wyjściowego przetwornicy, czyli napięcia podanego na pakiet akumulatorów (wyposażony we własny kontroler ładowania). Sama przetwornica w topologii flyback składa się z dławika sprzężonego L1, tranzystora kluczującego dużej mocy Q2 oraz diody D1. R22 i elementy współtowarzyszące pozwalają mierzyć prąd płynący przez dławik, co pośrednio chroni przetwornicę w razie zwarcia na wyjściu. Kontroler na bieżąco reguluje wypełnienie sygnału sterującego tranzystorem Q2 tak, by stabilizować napięcie wyjściowe, jednocześnie maksymalizując moc pobieraną z ogniw fotowoltaicznych. Pomiar prądu płynącego przez Q2 i dławik chroni też układ przed przeciążeniem. Warto pamiętać, że nie jest konieczne stosowanie przetwornicy typu flyback – w tej aplikacji sprawdzi się dowolna inna topologia, od przetwornicy typu buck, po przetwornicę pełnomostkową, zależnie od potrzebnej mocy.

Rysunek 2. Przetwornica MPPT z transformatorem. Schemat pochodzi z noty AN5846

Przetwornice MPPT są szczególnie istotne tam, gdzie zachodzi potrzeba maksymalizacji sprawności instalacji, co ma znaczenie w produkcji energii na dużą skalę. W przypadku małych, energooszczędnych urządzeń takie rozwiązanie może jednak niepotrzebnie zwiększać koszty. Zamiast niego można podłączyć ogniwa bezpośrednio do układu, jak robi się to w przypadku niewielkich urządzeń wspomnianych na początku artykułu, albo pośrednio – przez kontroler zasilania – by móc przełączać się między trybem fotowoltaicznym lub bateryjnym. Do układów wykorzystujących akumulator zamiast baterii istnieją dwa inne rozwiązania stosowane powszechnie i pokazane na rysunku 3.

Rysunek 3. Dwa rozwiązania zasilania fotowoltaicznego małej mocy: z kontrolerem zasilania (a) i modułem ładowania akumulatorów z zabezpieczeniem oraz przełącznikiem diodowym (b)

W pierwszym z nich (rysunek 3a) ogniwo podłączone jest do kontrolera zasilania, z którym współpracuje też akumulator. Wyjście kontrolera zasila główny układ, a kontroler dba o ładowanie akumulatora i przełącza zasilanie między ogniwem fotowoltaicznym a akumulatorowym, gdy napięcie ogniwa będzie za niskie. Rozwiązanie z rysunku 3b jest wbrew pozorom prostsze w realizacji. Ogniwo o wyższym niż potrzebne napięciu wyjściowym podłączone jest z przetwornicą typu buck, a ta zasila kontroler ładowania akumulatora z zabezpieczeniami, na przykład tani i popularny moduł na układach TP4055 i DW01. Napięcie z przetwornicy trafia przez diodę D1 do głównego układu, podobnie jak napięcie wyjściowe z kontrolera ładowania przez diodę D2. Tak długo, jak napięcie na anodzie D1 jest wyższe od napięcia na anodzie D2, a ogniwo i przetwornica są w stanie dostarczyć więcej prądu niż potrzebują razem układ główny i kontroler ładowania, układ główny będzie zasilany energią słoneczną. Gdy przetwornica nie będzie w stanie dostarczyć wystarczająco dużo energii, dioda D1 przestanie przewodzić, a załączeniu ulegnie dioda D2, czerpiąc energię z akumulatora. Co więcej, gdy napięcie na wejściu kontrolera ładowania spadnie poniżej wymaganej wartości minimalnej, kontroler sam przerwie proces ładowania, i wznowi go, gdy to napięcie będzie znów wystarczająco wysokie. W przypadku układu TP4056 napięcie minimalne wynosi 4,5 V. Jeśli kontroler ładowania akumulatora nie ma układu zabezpieczeń, anodę D2 można podłączyć bezpośrednio do niego, ale w razie na wyjściu może to doprowadzić do uszkodzenia akumulatora, a nawet wywołać pożar. Ten ostatni scenariusz jest szczególnym problemem, jeśli urządzenie służy do prowadzenia telemetrii (na przykład w lesie) lub jest umieszczone na ciele zwierzęcia – jak „plecaki” telemetryczne zakładane niektórym sokołom wędrownym i innym dzikim ptakom (fotografia 1).

Fotografia 1. Młody sokół z plecakiem telemetrycznym. Lublin, 2024

Na rynku dostępne są gotowe panele w różnych rozmiarach i o różnych napięciach wyjściowych, od ogniw 2 V, przez 6 V, 12 V, nawet do 48 V. Dostępne moce wynoszą od niecałego wata do 240 W (w przypadku dużych paneli, przeznaczonych do systemów PV). Czytelnika jednak zainteresują najpewniej małe panele o mocy od 0,35 W do 1,5 W. Warto pamiętać, że panele fotowoltaiczne uzyskują maksymalną moc dopiero przy ustawieniu prostopadle do Słońca. Teoretycznie można zbudować obrotnicę paneli, by te znajdowały się zawsze w optymalnym nasłonecznieniu, ale takie rozwiązania nie są opłacalne zarówno w przypadku małych paneli, jak i dużych instalacji komercyjnych. Z powodu konieczności zachowania odpowiedniej orientacji względem Słońca, pomysły w rodzaju solarnych dróg, ścieżek rowerowych czy nawet torów kolejowych (sic!) należy rozpatrywać raczej w kategorii „sztuka dla sztuki”, a nie jako praktyczne rozwiązanie nieistniejącego problemu – dachy budynków nadają się do fotowoltaiki dużo lepiej, a wykonanie paneli, które nie muszą znosić ciężaru ruchu drogowego czy pieszego oraz wibracji związanych z przejazdem pociągów tuż nad nimi, jest zdecydowanie dużo tańsze, prostsze i praktykowane od kilku dekad.

Ogniwa fotowoltaiczne nie są jedyną metodą wykorzystania energii słonecznej. Można też skupić światło słoneczne za pomocą luster w jednym punkcie lub obszarze w celu wytworzenia wysokiej temperatury. Koncept ten jest wykorzystywany w piecach słonecznych, zdolnych osiągać temperatury wykraczające daleko poza możliwości innych metod. Właśnie na tej zasadzie działa elektrownia Gemasolar w Hiszpanii, która skupia światło słoneczne na zbiorniku zawierającym stopioną sól. Ta zaś następnie ogrzewa wodę wytwarzając przegrzaną parę, która napędza turbiny w typowym cyklu pracy, znanym z innych elektrowni. Znamionowa moc elektrowni Gemasolar wynosi 19,9 MWh, a zbiornik stopionej soli może zgromadzić 299 MWh energii. Elektrownię pokazano na fotografii 2. Być może mniejsze rozwiązania, oparte na przykład o silnik Stirlinga, mogłyby posłużyć do wytwarzania energii elektrycznej dla pojedynczych gospodarstw domowych.

Fotografia 2. Elektrownia słoneczna Gemasolar skupia światło słoneczne na umiejscowionym na szczycie wieży zbiorniku ze stopioną solą, który jest termalnym magazynem energii, wytwarzającym parę wodną pod ciśnieniem dla turbin napędzających generatory

Energia wiatru

Drugim popularnym źródłem energii odnawialnej są turbiny wiatrowe. Na rynku dostępne są rozwiązania o mocach od kilkuset watów do dziesiątek megawatów. Turbiny wiatrowe dzielą się na dwa podstawowe rodzaje: HAWT (ang. Horizontal Axis Wind Turbine) – turbiny o poziomej osi obrotu, oraz VAWT (ang. Vertical Axis Wind Turbine) – turbiny o pionowej osi obrotu. Turbiny HAWT to bardziej tradycyjne rozwiązania, o sporej wydajności, których moc jest proporcjonalna do pola powierzchni śmigła i kwadratu prędkości wiatru. Startują same i same ustawiają się prostopadle do wiatru dzięki aerodynamicznemu kształtowi obudowy, która zachowuje się jak statecznik pionowy samolotu. Duże, komercyjne turbiny wiatrowe mają wbudowany mechanizm hamujący i zmieniający kąt natarcia łopat śmigła, gdyż przy zbyt dużej prędkości wiatru turbina mogłaby zostać rozerwana przez naprężenia wywołane siłą odśrodkową. Turbina tego typu ma też inny problem: turbulencje na końcach śmigła ograniczające wydajność i wytwarzające nieprzyjemny dźwięk. Duże turbiny wiatrowe osiągają typowy poziom głośności u podstawy około 60 dB. 500 metrów od turbiny wartość ta spada do około 38 dB i często znika pośród innych dźwięków otoczenia.

Turbiny VAWT dzielą się na dwa podstawowe typy: turbiny Savoniusa i Darrieusa. Turbina Savoniusa ma niższą sprawność i prędkość obrotową, ale pracuje przy niższych prędkościach wiatru i startuje samodzielnie. Rysunek 4 pokazuje poglądowy schemat budowy turbiny tego typu i jej zasadę działania. Moc maksymalna takiej turbiny jest wprost proporcjonalna do iloczynu wysokości rotora, jego średnicy oraz trzeciej potęgi prędkości wiatru. Konstrukcja jest na tyle prosta, że małe modele, o mocach liczonych w pojedynczych watach, można bezproblemowo wykonać metodą druku 3D.

Rysunek 4. Turbina Savoniusa: wygląd ogólny (a) oraz przekrój przez turbinę z uwidocznioną zasadą działania (b)

Turbiny Darrieusa mają wyższą sprawność, ale potrzebują wyższej prędkości wiatru. W ich wypadku łopaty mają profil skrzydła samolotu i wiatr nie naciska na turbinę, jak w przypadku turbin Savoniusa, lecz wytwarza siłę nośną, która jest przekształcana na ruch obrotowy turbiny. Konstrukcje tego typu mają kilka różnych form, od klasycznej „trzepaczki do jaj” (fotografia 3a), do rotora z prostymi skrzydłami (fotografia 3b). Istnieją też formy pośrednie, w których łopaty są skręcone helikalnie, czasami tworząc kształt z fotografii 3a, a czasem pozostają umocowane jak na fotografii 3b. Turbiny Darrieusa z reguły nie startują samodzielnie, dlatego często łączy się je z niewielką turbiną Savoniusa.

Fotografia 3. Turbiny Darrieusa: klasyczna „trzepaczka do jaj” (a) oraz turbina z pionowymi łopatami (b)

Na fotografii 4 widać turbinę hybrydową Savonius-Darrieus, która pracuje już przy niskich prędkościach wiatru, ale osiąga znacznie lepszą wydajność przy wysokich. Elementy Savoniusa często w takich konstrukcjach są odsprzęgane od osi rotora, gdy prędkość obrotowa elementów Darrieusa jest wyższa, niż prędkość elementów Savoniusa. Dzięki temu dysproporcje w prędkości nie spowalniają całej turbiny.


Fotografia 4. Hybrydowa turbina Savonius-Darrieus używana na Tajwanie

Turbiny o pionowej osi stawiają mniejsze wymagania konstrukcyjne, gdyż nie dość, że nie wymagają ustawiania prostopadle do kierunku wiatru, to w dodatku generator może znajdować się w podstawie, co znacząco ułatwia serwisowanie. Turbiny te nie wymagają też budowy wysokich wież, generują mniej hałasu i tolerują nieco wyższe prędkości wiatru, choć przy huraganach również wymagają hamowania. Konieczność dodania mechanizmu startowego w turbinach Darrieusa jest ich sporą wadą, podczas gdy turbiny Savoniusa mają prędkość obrotową ograniczoną przez prędkość wiatru i związaną z nią liniowo.

Pewną ciekawostką w branży wytwarzania energii jest instalowanie turbin Savoniusa obok torów kolejowych. Przejazd pociągu wytwarza wystarczający pęd powietrza, by rozkręcić taką turbinę do znacznej prędkości. Z jednej strony odzyskuje się w ten sposób energię, którą pociąg już pobrał z sieci trakcyjnej i która w normalnych okolicznościach uległaby rozproszeniu. Z drugiej strony trudno określić czy opór, jaki stawia taka turbina (lub cały ich szereg wzdłuż torów) nie spowoduje wzrostu oporu powietrza, co z kolei zwiększy pobór energii z sieci trakcyjnej. Innym ciekawym rozwiązaniem jest montowanie turbin Savoniusa poziomo, tuż za krawędzią dachu wieżowca. Wiatr uderzający w ścianę budynku tworzy silny strumień powietrza skierowany do góry, właśnie po tej ścianie. Strumień ten można z powodzeniem przekierować do turbiny. Wadą rozwiązania jest wątpliwa estetyka i konieczność montażu takich turbin czy wiatrołapów na każdej krawędzi dachu wieżowca. Zaletę zaś stanowi dość pewny i intensywny strumień powietrza, który bez użycia turbin pozostałby niewykorzystany.

Używanie nawet małej turbiny do zasilania energooszczędnego układu wymaga nieco innych rozwiązań, niż w przypadku ogniw fotowoltaicznych. Napięcie i prąd wytwarzane przez generator zależą od prędkości wiatru i zmieniają się przez cały czas. W małych turbinach wykorzystuje się prądnice prądu stałego lub przemiennego z magnesami stałymi, w praktyce mogą to być silniki elektryczne pracujące jako prądnice. Oczywiście do pracy potrzebna będzie też przekładnia, by przekształcić niską prędkość obrotową turbiny (i jej duży moment obrotowy na dużą prędkość obrotową rotora, choć z mniejszym momentem. Zależnie od tego, jakie będzie minimalne i maksymalne napięcie wytwarzane przez turbinę, można zastosować przetwornicę buck, boost lub flyback/forward by uzyskać stabilne napięcie wyjściowe. Ponieważ wiatr nie wieje ze stałą prędkością, a niekiedy w ogóle ustaje, kontroler ładowania akumulatora będzie pracował w sposób przerywany. Ponieważ jednak z reguły wiatr wieje przez przynajmniej połowę czasu (na wysokości 50 m nad ziemią nawet 90%) można założyć, że akumulator będzie zwykle bez problemu doładowywany. Wybrać jednak należy typ akumulatora, który dobrze znosi wiele cykli ładowania, jak na przykład ogniwa typu LiFePO4. Żywotność ogniw wydłuży też włączanie ładowania wtedy, gdy poziom energii spadnie poniżej 40% i wyłączanie, gdy wzrośnie powyżej 85...90%. Takie rozwiązanie znacząco wydłuża żywotność akumulatorów litowo-jonowych. Na rynku dostępne są gotowe turbiny o różnej mocy i rozmiarach – fotografia 5 pokazuje taką turbinę produkcji chińskiej, dostarczająca napięcie do 15 V i moc do 20 W. Urządzenie kosztuje niewiele ponad sto złotych. Niezależnie od tego, jakiej konstrukcji jest turbina i jakie napięcie dostarcza, dalsze elementy systemu pozostają takie same: przetwornica, kontroler ładowania i układ przełączający zasilanie między akumulatorem, a turbiną, analogicznie do rysunku 3b. Czytelnik może się zastanawiać, czy nie miałoby sensu połączenie turbiny wiatrowej i panelu z ogniwami fotowoltaicznymi. Zdaniem Autora jest to niepotrzebne komplikowanie całości i podnoszenie kosztów, gdy nie jest to absolutnie konieczne. Lepiej zdecydować się na jedno rozwiązanie.

Fotografia 5. Mała turbina Darrieusa o mocy 20 W, zdolna do samodzielnego startu przy słabym wietrze – do kupienia od chińskiego producenta za nieco ponad 100 złotych: widok pod kątem (a) oraz wymiary (b). Źródło: AliExpress.com

Podsumowanie

Wykorzystanie odnawialnych źródeł energii do zasilania urządzeń w niedostępnych miejscach ma długą i chlubną tradycję, zwłaszcza gdy mowa o eksploracji kosmosu. Obecnie OZE stanowią istotną część produkcji energii na świecie. W krajach rozwijających się, jak na przykład Indie, małe, przydomowe instalacje fotowoltaiczne i turbiny wiatrowe pozwalają na zasilanie oświetlenia i ładowanie urządzeń mobilnych, gdy z jakiegoś powodu zabraknie energii w sieci energetycznej. Starsi Czytelnicy pamiętają „stopnie zasilania” w epoce PRL, mieszkańcy Ukrainy zaś doświadczają na bieżąco podobnych problemów w związku z trwającą tam wojną. Dlatego zapoznanie się z technologiami OZE, zwłaszcza w małej skali, może przydać się nie tylko przy budowie energooszczędnych urządzeń monitorujących, ale także na co dzień – spadające ceny komponentów takich systemów mogą też zachęcić do wykorzystania ich zamiast zwykłych zasilaczy czy ładowarek, także w technologii IoT czy nawet niektórych urządzeniach medycznych.

Paweł Kowalczyk, EP

Artykuł ukazał się w
Elektronika Praktyczna
sierpień 2025
Elektronika Praktyczna Plus lipiec - grudzień 2012

Elektronika Praktyczna Plus

Monograficzne wydania specjalne

Elektronik listopad 2025

Elektronik

Magazyn elektroniki profesjonalnej

Raspberry Pi 2015

Raspberry Pi

Wykorzystaj wszystkie możliwości wyjątkowego minikomputera

Świat Radio listopad - grudzień 2025

Świat Radio

Magazyn krótkofalowców i amatorów CB

Automatyka, Podzespoły, Aplikacje listopad - grudzień 2025

Automatyka, Podzespoły, Aplikacje

Technika i rynek systemów automatyki

Elektronika Praktyczna listopad 2025

Elektronika Praktyczna

Międzynarodowy magazyn elektroników konstruktorów

Elektronika dla Wszystkich grudzień 2025

Elektronika dla Wszystkich

Interesująca elektronika dla pasjonatów